Community Tip - Have a PTC product question you need answered fast? Chances are someone has asked it before. Learn about the community search. X
hollowish tubeI use this software called TubeWorks to unbend tubes with features in them for laser cutting. The problem is the step file TubeWorks creates is mostly hollow, has no ends, and has several quilts. (see attached picture)
I've tried merging the quilts and solidifying but it still comes out with multiple surfaces. Any ideas on how to turn this part into one solid piece without losing the holes? I'm using creo version 9.0.5.0.
Solved! Go to Solution.
Some of the holes have pink edges, which means the surfaces are not joined at those edges. I would solve this by deleting the surface and recreating it with the boundary blend tool, same as above.
Options to consider:
Research the import export profiles for the source to see if there are suggested settings/methods to export solids. In this context you need to keep in mind that Creo splits a cylinder into two surfaces, this is unavoidable within Creo so you need to know how to deal with imports of cylindrical geometry.
Use the IDD functionality in Creo to repair/clean up the import data in Creo.
About Import DataDoctor in Creo
Creo Parametric - Import Data Doctor (IDD) Tutorial
Create a solid model of the tube in Creo and then use the import geometry to add the cutouts. If TubeWorks is capable of exporting a body representative of the inside of the tube and the cutouts then you could potentially use this in a Boolean subtract operation to get the solid geometry in Creo quickly. You can of course use manual methods to add the holes by referencing the import data if that effort is warranted.
I tried the IDD and boolean cut methods but still end up with multiple surfaces. I'll dig into these methods further though.
Post the STEP model here (put it in a .zip file) by uploading. Then we can look at what you are actually dealing with.
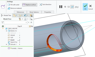
Assuming the laser is cutting normal to the tube radial surfaces you can get your model without messing with IDD. I was able to generate a solid model of the tube in 3 features (including the import feature). Open the enclosed Creo neutral file to verify geometry accuracy. It is in units of mm but it is a solid model of the tube with all cuts. I did this in the interest of expediency; I am not discouraging you from exploring how to use IDD as it is a valuable tool in some cases, just not the quick solution to this problem.
I copied the outside surfaces of the tube from the STEP import and thickened the surface copy to generate a solid model. This will be much faster than messing with corrections of import data in the IDD tool.
If this process is something that you will re-use and are looking to standardize as a best practice, then there is more work to be done here. I would start on the TubeWorks side as the STEP data is exported in way that is not particularly suited to just importing a STEP file to get a solid Creo model.
Nice thank you, i'll look into this method as well as the one posted below and update!
I was able to open the step file with only the ends and triangle sides missing. I created the missing surfaces with boundary blend, merged all of the surfaces together and solidified. All in Creo 7 (attached).
One key to successful imports is to set the profile model accuracy to external so that you are not imposing a different accuracy on the step than it was created with.
Thanks for looking into this. The part you uploaded is solid but it's still registering it as multiple sections (the red lengths).
Sounds like you will need to extrude the tube body then used the imported surfaces of the holes to solidify-cut the holes in the new solid.
As always, there is more than one way to "skin the cat." In this example, I used IDD to create a more useable set of imported surfaces and quickly recreated the model. I don't think you can get much simpler than this or automate the recreation.
Hi @GG_14369233,
I wanted to see if you got the help you needed.
If so, please mark the appropriate reply as the Accepted Solution or please feel free to detail in a reply what has helped you and mark it as the Accepted Solution. It will help other members who may have the same question.
Please note that industry experts also review the replies and may eventually accept one of them as solution on your behalf.
Of course, if you have more to share on your issue, please pursue the conversation.
Thanks,
It's difficult to explain how to use IDD in this format but here goes. The goal in IDD mode is to convert all of the pink edges into purple ones by creating surfaces and joining edges. Once they are all purple, you'll end up with a solid after closing IDD mode.
This will get you started. I'll add more in a separate reply.
Awesome, Thank you!
Some of the holes have pink edges, which means the surfaces are not joined at those edges. I would solve this by deleting the surface and recreating it with the boundary blend tool, same as above.
I can send you an updated step file if needed but I would like to see if you can solve it yourself following these instructions. "give a man a fish....yada yada". 😁
Thank you for taking the time, I'm going to work through it today. I'll update!
Alright so I made a tube with one bend and no holes just for simplicity. I merged the curves, deleted the red surfaces then boundary blended the end caps and gap where the red surface was. The problem is that my laser isn't registering the blended center section, instead it thinks this is two separate tubes (one on either side of that purple blended area).
The neutral file I posted earlier is a single solid body. In your OP you asked for a single solid part with the holes preserved. The neutral file posted satisfies this requirement in Creo as is seen below in the screenshot. If there are additional requirements (related to your laser programming software?) to resolve the issue, then you will need to elaborate on what those are.
The neutral file does come in as a single solid in Creo.
The issue isn’t with Creo showing a single body, the problem happens when exporting this model for tube-laser programming (Bodor WiseCAM). Even though Creo treats it as one solid, the STEP still contains multiple surface segments at the previous bend locations.
WiseCAM reads those surface splits as separate tube segments instead of a single continuous tube, so it fails to recognize the tube length and geometry correctly.
Goal:
Export a STEP from Creo where the cylindrical tube is represented as one continuous surface, not multiple longitudinal surface patches left from the bend history.
Symptoms:
In WiseCAM, the straightened tube still shows break lines / seams at old bend areas
Software treats them as separate tube pieces
Is there a method to “heal” or rebuild the outer cylinder surface in Creo so it becomes one continuous face (like a true pipe cylinder) before STEP export?
I’m not trying to change the geometry, just remove the segmented imported surface history so the CAM system sees one analytic cylinder.
If needed I can share screenshots of what WiseCAM sees.
Thanks again for the help.
That has made it clear to me what you are facing. I have zero experience with the CAM packages you are dealing with in this case. Is this something that you need to do once for this specific part or are you looking to develop a best practice workflow for future use repeatedly?
What software is being used to design the as bent tubing shape? If you are designing the tubing in Creo then perhaps you can avoid the issue of data exchange. If you have to go to TubeWorks and then come back to Creo to get the unbent tubing can you clarify why that is? TubeWorks I would expect can export code that can be read by bending/cutting CNC equipment, so why are you unbending a design there and coming back to Creo with the STEP data?
Manual method to "fix" the issue. Refer to the enclosed STEP file to see the results of this method which defines the tube OD as a continuous cylinder. Thicken the import to get a solid tube.
In Creo you can use the surface merge and/or the flexible modeling substitution function to "fix" the STEP import issue in your example part to get a cylinder to export correctly out of Creo. This can resolve your issue, but it will be manual and get rather tedious if you need to do it more than once.
If you need to do this more than once.
I would try to control the export from TubeWorks to filter out the bend zones from the STEP export. If this is not possible then I would consider changing the workflow or writing custom software to do this automatically.
Sadly, this isn't just a one-off situation we do bent tubes with weird cut outs in them more and more frequently.
I believe this specific job the files were created in Creo, but people send us the step files so there's no telling from job to job. You're right, going in and fixing them is very tedious and time consuming.
We use TubeWorks because it will quickly straighten the tube (for laser cutting before bending) it also gives us the bend data which is helpful when the bends are in odd planes. But as you see TubeWorks jacks up the step file and makes it a nightmare to put into our laser software. Currently we only have the base model of TubeWorks so pretty much all it does is straighten bent tubes and give bend data, I suspect add on packages give more options for customizing the export to solve this problem, but they are thousands of dollars.
Current workflow is. Straighten the bent tube file sent to us in TubeWorks > Fix The errors created from TubeWorks in Creo > Fab the part once the file is cleaned up.
Any suggestions on how to improve this workflow? You think a mapkey would be possible?
Regarding mapkeys in this context, it could be useful to semi automate things. A saved search query might work for automatic selection of the STEP surfaces of import data. If you can get a search query that would select all of the surfaces you need to merge, then that would be worth using along with a mapkey to merge them into a quilt. If you get that working, then you can add the thicken feature and export this as a STEP.
This assumes the state of the STEP import geometry which will likely not be consistent which would mean that the mapkeys may not produce the desired results.
