cancel
Showing results for 
Search instead for 
Did you mean: 
cancel
Showing results for 
Search instead for 
Did you mean: 

Community Tip - You can Bookmark boards, posts or articles that you'd like to access again easily! X

Translate the entire conversation x

how to show automatically number of holes in creo drawing

VB_11781241
10-Marble

how to show automatically number of holes in creo drawing

In any drawing which contains holes normally (written manually (2x) M12)   How can i make the number of holes should be automatically generated ?

ACCEPTED SOLUTION

Accepted Solutions
Dale_Rosema
23-Emerald III
(To:VB_11781241)

Are these holes part of a pattern?

It is still manual, but you can add &p# (where # is the number of the pattern) and it will automatically update the number of holes if they change.

View solution in original post

11 REPLIES 11

Hi @VB_11781241,

Thank you for your question. 

Your post has not yet received any response. I am replying to raise awareness. Hopefully, another community member will be able to help.
Also, feel free to add any additional information you think might be relevant. You could add the below data - 
 

  1. Software Version: Which version of Creo are you using?
  2. Desired Outcome: What exactly do they want to achieve?
  3. Steps Taken: Have they tried any methods or settings within the software to achieve this? If so, what were the results?

It sometimes helps to have screenshots to better understand what you are trying to do.

 

Regards,

Vivek N
Community Moderation Team.

Hi,

I am trying this in Creo 8.0,

currently i am writing it manually, i am looking for the default option, it can calculate the number of holes automatically 

VB_11781241_0-1740480427863.png

 

Dale_Rosema
23-Emerald III
(To:VB_11781241)

Are these holes part of a pattern?

It is still manual, but you can add &p# (where # is the number of the pattern) and it will automatically update the number of holes if they change.

Could you give more information, where to write this &p# should be written 

 

 

Dale_Rosema
23-Emerald III
(To:VB_11781241)

Thanks for the reply,

I have tried looking at the link you given, 

didn't give me any result, its not reading as a function, it just show what i have written, i have tried with brackets, spaces & few combinations, 

Also how to look for (where # is the number of the pattern), does pattern will have its ID number ?

Dale_Rosema
23-Emerald III
(To:VB_11781241)

Editing the dimension @D for the diameter of the hole, the &p8 X was added which shows the 10 X in red.

The "8" came from the dimension in the pattern of the holes.

 

Dale_Rosema_0-1740606078830.png

 

Dale_Rosema_2-1740606285094.png

 

 

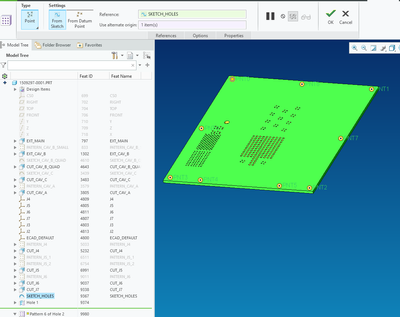
If the pattern is done from a sketch of datum points can you still pull the quantity somehow for a drawing callout?  I'm not finding the 'p#' parameter to use.

The pattern is not regular, so I need to use the sketch points.

 

GB_10534440_0-1763484511975.png

GB_10534440_1-1763484591681.png

 

 

pausob
19-Tanzanite
(To:GB_10534440)

Yes, patterns and sketched-layout hole features have a feature parameter called PTC_ACTUAL_PAT_MEMBERS:

 

for example:
 

pausob_1-1763489115729.png

 

 

 

GB_10534440
4-Participant
(To:pausob)

If I'm not seeing any parameters associated with the hole or pattern does that mean something else isn't set properly? 

Maybe it has to do with me being on CREO 8.0.0.0?

My holes are 'simple' through holes.  Does it only work with 'standard' holes?

 

GB_10534440_0-1763489633540.png


GB_10534440_1-1763489731147.png

 

 

pausob
19-Tanzanite
(To:GB_10534440)

yeah, sorry... sadly, this functionality is for Creo 10 and above.

Announcements
NEW Creo+ Topics: Real-time Collaboration

Top Tags