Community Tip - Want the oppurtunity to discuss enhancements to PTC products? Join a working group! X
Please guide me on this topic. I didn't see any relevant example available on the internet. I have attached the model of the antenna I'm trying to create here. Please help.
I have attached Solidworks drawing I did earlier and the helix antenna pic I'm trying to create. I give up on Solidworks and now trying Creo instead. Solidworks is only halfway complete.
im using PTC Creo Student Edition V3.
Hello,
When in the first sketch of the helical sweep, if the line you use to define the helix is not vertical, the helix will follow it. So all you need to do is use the projection of the cone as the helix definition line and the cone axis as the rotation of the helix.
Thanks,
Alex
Hi, Alex,
Thanks for the reply. It's not what exactly I was looking for. Please look at the picture below. I have uploaded the same image in the .rar file I uploaded before. I want to create a planar helix antenna on a cone as shown below. please help.
Hello,
Exact same thing, just replaced the circular section with a rectangle (if you need the band to have the same angle as the cone, that is also easy, you just need to draw the section as you wish it to be).
Helix sweep - project the cone face - draw the section and use the cone axis
Hope this helps,
Alex
Hi Alex,
I'm new to Creo. Could you give me the steps in detail thru a video or some other way which doesn't take up much of your time?
Dear Pragash,
1. When you start your Helical Sweep, the first feature would be your profile curve (the cone of the helical sweep)
2. After you define the sketch of the profile curve, you can define the cross-section of the sweep using the Sketch option within the Helical Sweep tool. (I recommend you attach your cross-section (rectangle) to the start of the profile curve - the slanted line in pic in the attached file)
3. Enter the value for the pitch…
The result is shown in the attached file.
After that you can create the other part as a simple cone, wrt dimensions.
Dear dradakovic,
Only one thing is missing. The middle dielectric. If you could tell me how to do it, it's complete.
Moreover, I want to do a parametric structure, which means adding an equation/label for the parameter. Please guide in that too. I have started drawing while waiting for your answer. Thank you so much.
Dear Pragash,
Hereunder attached you will find the tutorial.
I warmly recommend you learn to use the program (at least the basics) before trying to create something.
Best regards
sure. thank you so much.
Dear dradakovic,
In the word file, it's not mentioned about parameterizing. Parameterizing means add an equation or label for a dimension. For example, instead of defining 5mm, we have to define diameter = 5mm, and in the drawing, refer the appropriate parameter to diameter. This is according to Solidworks.
I don't know how PTC Creo works? Is it the same?
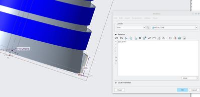
Hello,
Under Tools tab you will find the Parameters, Relations (place where you type the relations/equations) and the switch Dims - this will show the dimensions as parameters like d1, sd2...
Create the parameter, select relations and click on the feature you have the dimensions to use and select section/profile depending on the dims you want to relate
. You will see the dimensions shown on the 3D Model.
Enjoy Creo,
Alex
I have one last question, maybe! It's easy to parameterize the cone. How about the helix antenna? How to parameterize the helix antenna?
helix parameterization means, number of turns, turning radius , length and etc.
