Community Tip - New to the community? Learn how to post a question and get help from PTC and industry experts! X
I'm trying to access the model name and read it in a tree format from Creo ED.
Tried a few Lisp APIs I saw in the document; didn't help much as none returned the model name.
Is there any other way to access the data? C# also doesn't seem to have the related API on Part
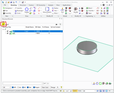
Have a requirement to read the Model Name (marked in green)for every Part/Assembly instead of the Part/Assembly Name (marked in red)
Press [Show details] in the upper left corner of the structure tree.
Tried a few Lisp APIs I saw in the document; didn't help much as none returned the model name.
you are wrong.. because sd-inq-obj-contents-name is your friend. API naming differs a little from User Interface language, even in english UI. API differentiate using 'instance' and 'contents' , where 'instance' is shared 'contents'.
It's a pity this simple question did not get answered earlier.
