Issues Adding Ambient Airflow to Vacuum Simulation in Creo Flow
- April 2, 2025
- 1 reply
- 4432 views
Hello everyone,
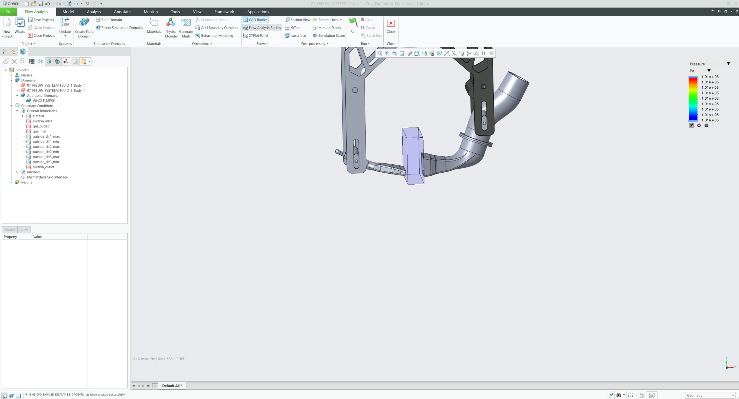
I am currently working on a Creo Flow Analysis for a vacuum system. I was able to successfully set up an internal flow simulation, but I am facing errors when trying to include the ambient airflow around the nozzle.
What I have set up successfully:
Internal flow only:
Inlet (nozzle entry): Set as 101325 Pa (atmospheric pressure).
Outlet (nozzle exit, connected to the vacuum system): Defined as Volumetric Flux 400 m³/h (0.111 m³/s).
This setup runs without issues.
What I am trying to add:
I want to simulate how air is being drawn from the surroundings into the nozzle.
To do this, I added a large surrounding box to represent the air environment.
The walls of the box are defined as inlet and outlet pressures (atmospheric pressure, 101325 Pa).
The issue:
When I include the ambient air domain, I get errors on the inlet and outlet boundaries of the nozzle.
It seems like Creo does not handle both the internal flow and external airflow together properly.
My goal is to see where the nozzle pulls air from and how strong the airflow is in different directions.
Has anyone successfully set up a vacuum suction simulation with an external air domain in Creo Flow Analysis? Any advice on the correct boundary conditions or setup would be greatly appreciated! I've also added images for clarification.
Best regards,
Siebe

