Community Tip - Did you get an answer that solved your problem? Please mark it as an Accepted Solution so others with the same problem can find the answer easily. X
it very simple
i want to know stress of twisted part on 1dgree.
could you let me konw how set "prescribed rotation" in constraint
thanks.
Solved! Go to Solution.
Hi,
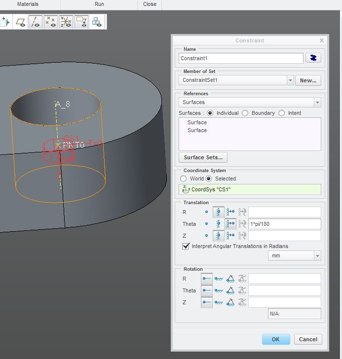
you have to set a cylindrical coordinate system and refer the translation to its theta.
Remember to flag the interpretation like radians.
You can check out the result by making a displacement measure; it's being in mm, so it's measuring the arc of displacement.
You can't measure directly the angle; the measure "rotation" serves for beams or shels nodes that have also rotation degrees. The solid one doesen't have rotation degrees.
This thing can be make both in linear and non-linear analyses.
Bye
Hi,
you have to set a cylindrical coordinate system and refer the translation to its theta.
Remember to flag the interpretation like radians.
You can check out the result by making a displacement measure; it's being in mm, so it's measuring the arc of displacement.
You can't measure directly the angle; the measure "rotation" serves for beams or shels nodes that have also rotation degrees. The solid one doesen't have rotation degrees.
This thing can be make both in linear and non-linear analyses.
Bye
Cylindrical coordinate system - watch this limitation for twist situation.
Interpret Angular Translations in Radians - Beware that this cannot be used for Large Displacement.
yes, and if you need accurate stresses at either the constraint end or the rigid end then you need to model the fixture or component that does the constraining/loading. Skunks model assumes rigid glue to a rigid apparatus.
