Question
Lattice tool wont work as expected
Hello Creo users,
We are trying the new lattice tool and it doesn't work as expected.
Unfortunately we are not able to generate something 😞
The final output ist a minimal surface body deformed and not even attached to the part.
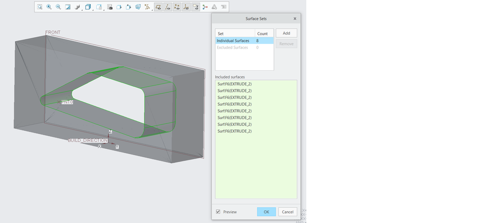
Before:

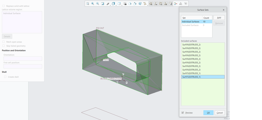
After:

It does not at all work like in this video here:
https://www.youtube.com/watch?v=m5jNDt2vZqw
Does anyone has an idea why this fails?
regards

