Community Tip - When posting, your subject should be specific and summarize your question. Here are some additional tips on asking a great question. X
Version: Windchill 11.1
Use Case: I want to create the following report : Extract the list of wtparts having an EPMdocument linked as owner and which has a drawing in calculated link
Description:
I don't know how to get the calculated link information between the EPMdocument and the WTpart.
Does anyone have an idea to get closer to this format :
Regards
Arnaud
Take a look at these articles and see if they can help you.
Where to find information about the EPM data model in Windchill PDMLink
[Knowledge Hub] Windchill PDMLink - EPMDocument Business Reporting
As for using the view as a filter you can take a cue from this report
Report to list WTParts of particular view
QML Report to list all WTPart of Specific View in Windchill PDMLink
Arnaud
See the answer in
cheers -- Rick
Thank you for this very useful informations.
From what I read in these documents, it does not cover how to obtain the epmdocument in calculated link. I assume it is not possible to obtain this information?
For the moment I manage to:
- list the WTparts having an owner link with an EPMdocument
- Obtain the drawings being in drawing reference with the EPM document which is linked to the article in owner link
- Only show the latest versions/iterations of objects
Ideally we should also be able to exclude WTparts having an EPMdocument (drawing) in content link which is the same as the EPMdocument that I obtain by browsing the drawing reference.
Is it possible to exclude WTparts by a condition?
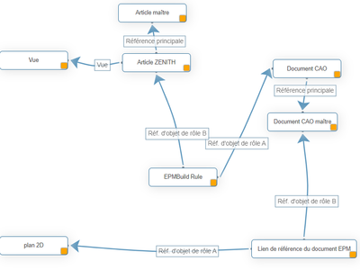
See my diagram below :
AG
Not sure I understand what you are asking for.
Each part can have several EPMbuildRule links : an owner link to an EPMdoc which holds the CAD, and another EPMBuildRule which is not 'owner' to an EPMdoc which holds a PDF drawing, and maybe another still.
See if you can get the QB working from https://community.ptc.com/t5/Windchill/Finding-WTPart-Relationship-in-CAD-Document-Retrieval/m-p/950131#M80297 then see what non-owner links you can find.
The "calculated" link means there is code being used to determine the link, it's not a real link in the database.
The QML doesn't see "calculated" links, only real links in the database. The Drawing is actually linked to the CAD, which is linked to the WTPart. You can still report on this data, by using the real links. It looks like you already figured out how to do that.
Hi @ArnaudGOELZER,
I wanted to follow up with you on your post to see if your question has been answered.
If so, please mark the appropriate reply as the Accepted Solution.
Of course, if you have more to share on your issue, please let the Community know so that we can continue to help you.
Thanks,
Anurag
