Community Tip - Visit the PTCooler (the community lounge) to get to know your fellow community members and check out some of Dale's Friday Humor posts! X
Hello Community
Till date I am using Creo Parametric 6.0.6.0. but since last few days I am using Creo Parametric 11.0.3.0.
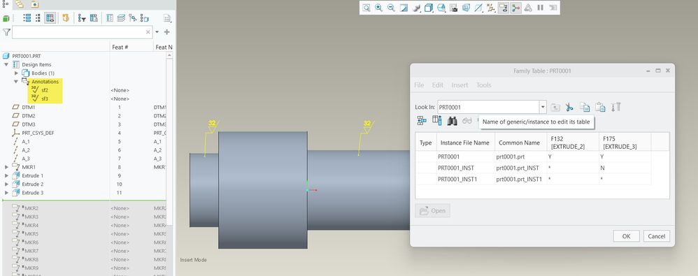
I make model which have 2 machining operations in single model. I want to make individual drawing for both operation with machining symbol so I used family table and make two separate part for both operation.
When I created drawing of both part and place machining symbol on machining surface. When I place machining symbol place on second machining operation face (in instance part drawing), obesely which surface not show in my generic model. So when I opened my generic model meanwhile second operation machining symbol failed in generic model. I attached images for reference. Please help me how to solve this problem.
Thanks in advance.
I just built this test model and dwg in Creo 9. The drawing views display as required when placed in a drawing using each instance of the part. Note the generic model is not placed in the drawing in this example.
