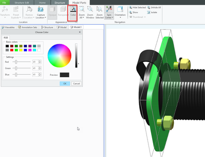
Question
How to apply colours to .pvz file in creo illustrate
Hi,
My issue was I have a .pvz file which has no colour and I wanted to apply colour to it. It's a big assembly file and I try to export it to .step file and try to apply the appearance to it but the creo is crashing while opening that assembly file. So i need help that how can I apply colours to .pvz file in creo illustrate

