Community Tip - Did you get called away in the middle of writing a post? Don't worry you can find your unfinished post later in the Drafts section of your profile page. X
Hi friends,
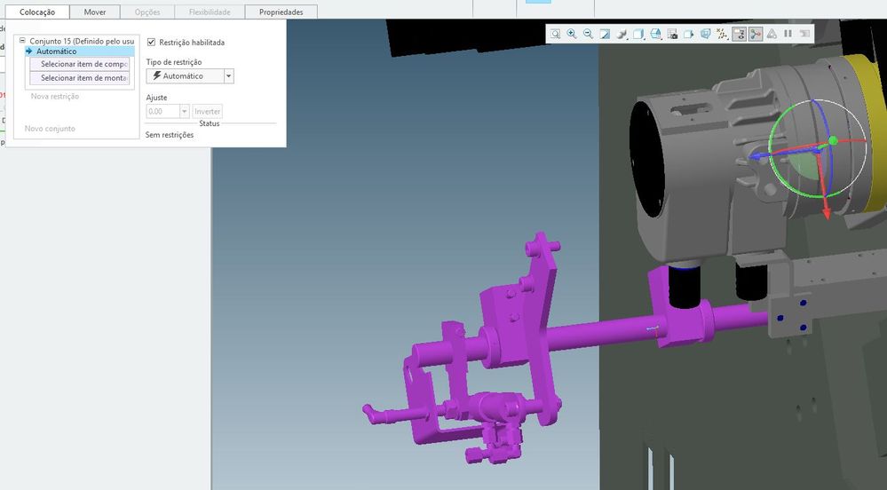
I am facing a problem. I imported a sub assembly of the Creo Element Direct (.pkg). When I try position this sub assembly, it is not possible to select a reference face.
The sub assemvly is pink.
Can anyone help me with this question?
Thank you very much.
You have "Automatico" set as the Constraint type. Switch to something else like Coincident, etc.
If the model you are trying to assemble has a Component Interface defined it might be keeping you from assembling the thing in the "normal" fashion. I've had to delete such things from models in the past when I've received them from customers, etc.
Perhaps someone who uses Automatic constraints will have some advice, but I don't use them.
Thank you for response!
Unfortunately, I still have no solution for this case.
I imported Creo Elements direct assembly but it is not possible replacement (add new constraints) the parts in creo parametric.
I will send the assembly file.
Can you help me, please?
thanks a lot.
How did you import the file? You need to import as new assembly (not into an existing assembly).
Are you trying to reposition the parts in the import or are you trying to simply place the import in an existing creo parametric assembly?
I can't open .RAR files.
thank you for response.
In the Creo parametric File + Open + Creo Elements Direct (*.pkg)
I need reposition the import parts and assembly.
Follows new file attached.
thanks a lot
When you import the step file as an assembly. You can edit definition on each part in the assembly to reposition it. Step files only "place" the parts with in relation to the coordinate system but don't carry any creo placement information. If you want to move multiple parts, you will have to edit definition on each component and add constraints to put it where you want them.
Sorry for my ignorance.
In my creo parametric I can tranlate or rotate the import .stp file.
Actually I cannot add constrains.
thanks
This has something to do with ATB (Associative Topology Bus)
I don't know how to turn it off but you can dis-associate from the original import.
