Question
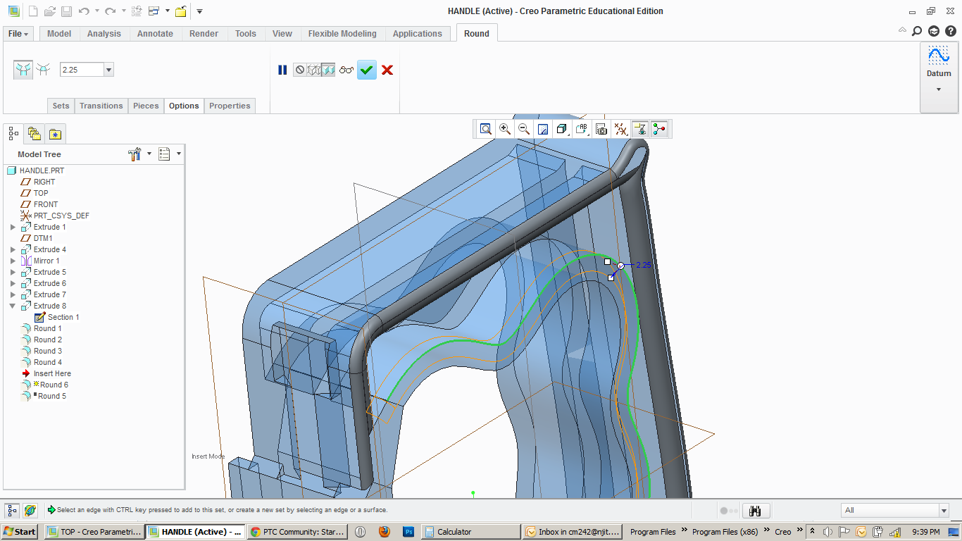
Spline Rounding
I am replicating a handle for class (one of many parts) and I am trying to round the spline to a larger radius....although the program is not letting me specify it.

I have ran into this problem a few times before, but it wasn't of high importance in previous years. Also, would there be a way to have it rounded to a point where the two edges would form an arc?
Thanks

