Community Tip - Did you get an answer that solved your problem? Please mark it as an Accepted Solution so others with the same problem can find the answer easily. X
Color pictures, shheets and animations of the article
Томография = информатика + математика + физика + биология
Tomography = IT + Mathematic + Physic + Biology
The draft text of the article шы in attach too
Рис. 1. Изготовление коробки из квадратной заготовки
Fig. 1. Making a box from a square piece
Рис. 2. Задача о пяти коробках
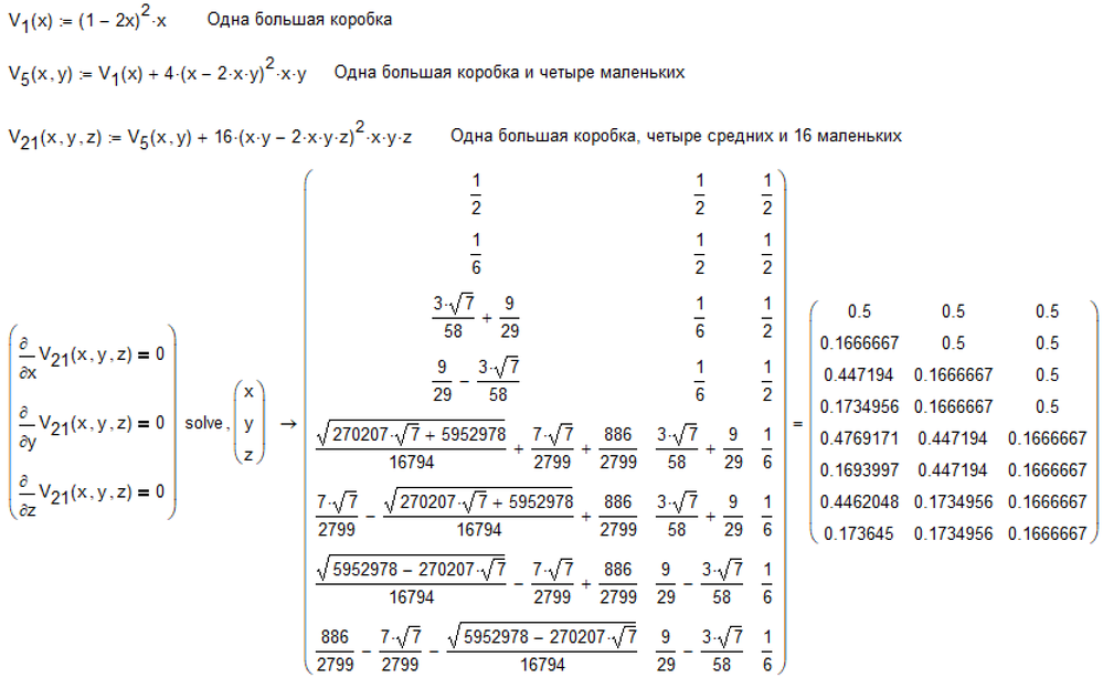
Рис. 3. Задача о двадцати одной коробке
Fig. 3. The problem of twenty-one boxes
Рис. 4. Томограмма четырехмерной поверхности
Fig. 4. A tomogram of a four-dimensional surface
Рис. 5. Видеоплеер, показывающий томограмму четырехмерной поверхности
Fig. 5. Video player showing the tomogram of a four-dimensional surface
Рис. 6. Построение поверхности «почки» с помощью пакета Maple
Fig. 6. Construction of the "kidney" surface with the Maple package
Превращение тора в две почки
The transformation of the torus in two human kidneys
Рис. 7. Поточечное построение «почек/легких» с камнем/затемнением внутри с помощью пакета Mathcad
Fig. 7. Pointed construction of "kidneys" with a stone inside using the Mathcad package
Рис. 8. Получение среза почек/легких с помощью пакета Mathcad
Fig. 8. Getting a cut of kidneys with a stone inside using the Mathcad package
Рис. 8. Получение среза почек/легких с помощью пакета Mathcad
Fig. 9. Shots of a tomogram of kidneys with a stone inside
Рис. 10. Построение поверхности «сердце» с помощью сайта WolframAlpha
See http://www.wolframalpha.com/input/?i=Taubin's+heart+surface
