Community Tip - Did you know you can set a signature that will be added to all your posts? Set it here! X
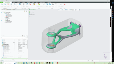
I need to see some old study settings, but have since re-ran optimisation in Generative design. I need design goal details for the one shown in grey, but the system does not seem to show any optimisation history. Can anyone please advise?
Edit definition of the design-criteria will show you the settings you need.
So unfortunately, I no longer have access to Creo. My issue was that I re-ran a generative design study after obtaining a model that I wish to retrieve data about (namely number of faces, edges etc and model data). I basically need to know if it is possible to retrieve prior design generations after running another generative design study over an existing model. If someone with access is able to verify this within a week or so of this message being posted, this would be really helpful to me.
