Community Tip - Visit the PTCooler (the community lounge) to get to know your fellow community members and check out some of Dale's Friday Humor posts! X
Hi friends,
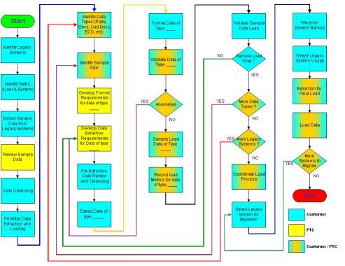
there is a diagram that I cannot read:
Would you be able to tell me the labels in this diagram please?
Thanks -- Rick
Solved! Go to Solution.
Hi Rick,
You'll find the high resolution image in this PDF: PTC Windchill Data Loading Reference and Best Practices Guide
Meanwhile, you can open a PTC case to highlight the issue. Less and less PDF are provided in favor of the online help.
Hi Rick,
You'll find the high resolution image in this PDF: PTC Windchill Data Loading Reference and Best Practices Guide
Meanwhile, you can open a PTC case to highlight the issue. Less and less PDF are provided in favor of the online help.
Hi Florent,
Merci bien pour m'enseigner!
Thanks for finding that for me! For anyone following this thread, the diagram is on page 23 of the copy I have.
Rick
