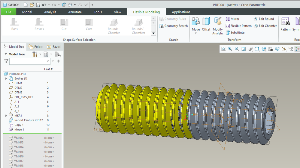
Creo Screw Elongation
I downloaded an iges file of a vented screw. I would like to modify it to make it longer. It is currently 8mm long, and I want it to be 50 mm long. I have tried to mirror it as a way of elongating it, but the ends don't mirror correctly.
Is there a way to cut a section off? I could copy and paste the middle threads to get to my desired length.



