Community Tip - Learn all about PTC Community Badges. Engage with PTC and see how many you can earn! X
Hi,
I am working on a project for CFD simulation, which I have to create a solid block to represent the air.
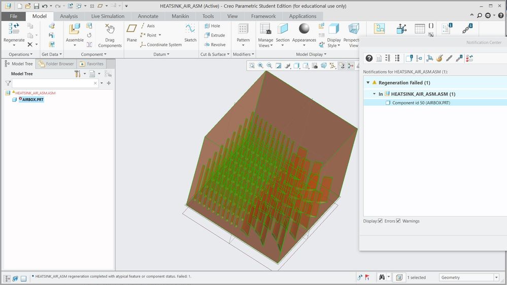
I have tried to use boolean operators to cut out the geometry (or create a negative) from the block. It turned out that the materials were successfully removed, but a warning appeared as shown in the screenshot.
Does anyone know the solution to this?
Hi,
open airbox.prt in another window. Are you able to successfully regenerate it ? How did you create boolean operation ? I can't see it on assembly level - set model tree to display assembly features.
Hi Martin,
Here are the two parts I am trying to assemble:
The assembly looks like this:
The boolean Operation I used is to cut; select the airbox as a modified model and heatsink as modifying component.
On the drop-down menu, I choose geometry and manual update, then I uncheck all the boxes except the "discard modifying component" option to remove the heatsink and left the cutouts on the airbox.
Then the regeneration failed warning sign pops-up.
I can still open the airbox.prt file in a separate window and the cuts seems successfully generated, but the warning sign is still present.
I have tried to change the update method to automatic update but still can't solve the problem.
Hi,
in heatsink_asm.asm assembly change component order:
1st component must be airbox.prt
2nd component must be heat_sinkpart.prt
This may be an accuracy issue. Make sure you have saved all your parts before making accuracy changes as sometimes the failures may be difficult to recover from.
In your new part, go to FILE -PREPARE - MODEL PROPERTIES
You may want to make your accuracy a smaller number. You may need to do this to all the parts/assemblies involved.
If that doesn't work and your accuracy is set to relative, you may want to change all your parts to absolute accuracy.
Accuracy issues sometimes cause unexpected errors.
Hi Steve,
I've tried your method and it still failed, I changed the relative to absolute accuracy with the same value inputs, except the assembly.
I am not sure if it is the accuracy issue but thanks for the response.
In the airbox.prt, you can also try GET DATA - MERGE/INHERITANCE and use the remove material option to "cut out" the heat sink material.
I still think it may be an accuracy issue. Can you share the models? Accuracy is related to the smallest edges of the model with respect to the overall size of the model.
