Community Tip - When posting, your subject should be specific and summarize your question. Here are some additional tips on asking a great question. X
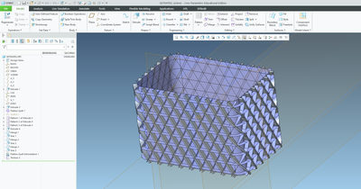
I'm designing a Isogrid geometry in Creo 10, but I'm having trouble with the Thicken feature. Creo allows me to thicken only one surface of this "box"—it doesn't matter which surface I choose, it always works for the first one. However, when I try to thicken a second surface, it fails.
Does anyone know a fix for this?

Hi,
it is not possible to open your part in commercial version of Creo.
Since most people here are professionals using commercial licenses you will need to provide more information.
You could also try exporting your model as a Creo neutral file and a STEP file and post them. If you have these export options available, it will let people investigate the geometry.
Sorry didn't think of the educational version file
I basically combined the unwraping in this video https://community.ptc.com/t5/3D-Part-Assembly-Design/Draft-a-wrapped-sketch-around-cylinder/td-p/795659 and the method for the isogrid in the part below.
Are you able to thicken all of the quilts in the "flat" state? If not, then it is not likely going to work in the "box" state. I am not sure what algorithm flatten quilt uses but in my experience that is not a feature I would use for engineering purposes. It is not the same as unbend or flatten in sheet metal mode.
Hi @MG_9712099
Why you don't use a 2.5D lattice feature?
See an example I modeled with the lattice feature.
my suggestion is to flatten the quilt, then thicken it, then apply a lattice with a shell option, and then flatten and quilt back.
