Community Tip - Visit the PTCooler (the community lounge) to get to know your fellow community members and check out some of Dale's Friday Humor posts! X
Hello,
I would like to know if annotations can be exported inside of simulate result *.pvs file.
We use *.pvs results very ofter but not all people in our company use creo simulate. So when there are many hydraulic cylinders and report doesn't have any reference of which one is which it is pretty hard to find excel reference in *.pvs model.
How can i define a note which will be exported to *.pvs file where each hydraulic cylinder will have it's personal note.
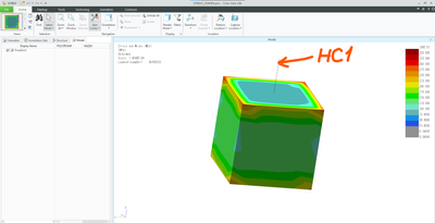
Expected output:
Hi @ilyachaban
Thank you for your question.
Your post appears well documented but has not yet received any response. I am replying to raise awareness. Hopefully, another community member will be able to help.
Also, feel free to add any additional information you think might be relevant. It sometimes helps to have screenshots to better understand what you are trying to do.
Best regards,
