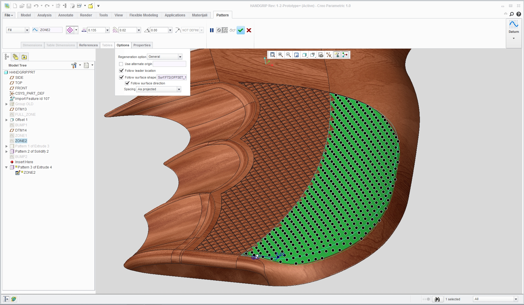
How can I "pattern" on this curved surface?
- January 25, 2012
- 2 replies
- 10525 views
How would I model the portion of the handgrip that would be inside the blue curve? Pattern is in quotations in the subject line because your suggestion does not have to involve an actual Pro/E pattern. Just explain how you would accomplish this, but I don't want to use a textured image. I want to explore the solid modeling options.
I'm using Creo Elements/pro 5.0 with ProE/Foundation Advanced
Details:
This is just for learning and fun. I created the surfaces and had to stop because I don't know how to get the texture on there. I don't know the shape of the individual pieces that make up the texture, but I think its a 4-sided pyramid. Make the shape be whatever makes your solution possible.
Goals:
1. The patterned entitites should have no space between them.
2. The entities should have a constant height as measured from the curved surface.
3. Try to make the entities terminate at the blue curve, not before or after.
* The .prt file is attached.

Have fun and teach me and the other readers a few things.
Regards,
Kevin
This thread is inactive and closed by the PTC Community Management Team. If you would like to provide a reply and re-open this thread, please notify the moderator and reference the thread. You may also use "Start a topic" button to ask a new question. Please be sure to include what version of the PTC product you are using so another community member knowledgeable about your version may be able to assist.


