Question
Moving a assembly feature into Part
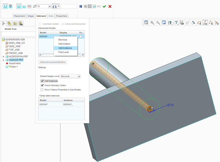
Sometimes we are creating the feature in an assembly mode (Eg. Creating Cut / hole feature) , but later we want to move into a particular part.
Is there anyway to do that?
This thread is inactive and closed by the PTC Community Management Team. If you would like to provide a reply and re-open this thread, please notify the moderator and reference the thread. You may also use "Start a topic" button to ask a new question. Please be sure to include what version of the PTC product you are using so another community member knowledgeable about your version may be able to assist.

