Question
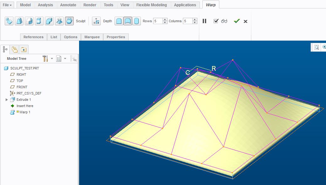
Dome with square underside
Hello,
For a project I need to create a shape exactly like the picture I added. I've been trying to create it with solids or surfaces but I didn't succeed.
I've been searching in the PTC community and youtube but I didn't find the answer to my question, so now I'm trying this way. Can anyone help me to create this shape in Creo 2.0?
Thanks in advance,
Sander


