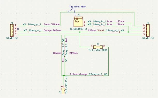
Adding splices to a harness in Cabling (Creo Cabling)
Building a decent sized harness that will have a few places where things get spliced, found this video which give me some information on a way to do it...
https://www.youtube.com/watch?v=n1Ff4-zHkbA
Few things I'd like to know is one is this the best way to add splices to a harness? Would there be a way to do it without adding another physical part to the mix? I have not verified this but doing it in this way would create a new wire number (W-1,W-2 etc) for each new wire that comes out of the splice which would show up as individual wires on a to from table in a drawing. Would there be another method that would call out all those wires as one wire number but still allow multiple gauges?
If this is the only way then I get it Creo being Creo. I just find it hard to believe that there isn't a way to splice wires without adding another solid body to the harness assembly and just doing it right in the harness menu.



