Community Tip - If community subscription notifications are filling up your inbox you can set up a daily digest and get all your notifications in a single email. X
Hi!
I don't know if I should put it here, if I wish to report a bug (I think SPR)...
In my simple part when I add just new revolve, as result the feature will create new body instead the same body and to have it as normally was just additional geometry in the same part I must add boolean operation feature to obtain the single part as it was previously.
please review if this is bug -> I am using Creo Parametric 9.0.3.0
BR
Roman
Solved! Go to Solution.
Thanks to Oualim for teaching me 😉
There was in my part Body 2 set as active (don't know why? perhaps due to history of the file):
So, under right mouse over Body 1:
You can set Body 1 as Active and viola!
Now this yellow star appears on Body 1 😉
BR,
Roman
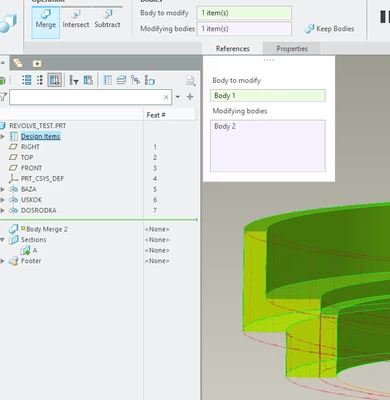
I just jumped into Body Option and pointed Body 1 there and result was as I used to have, but maybe the bug here is that without ativating the checkbox "Create new body" result was not merge to previous geometry, but a new second body instead...
BR
Roman
Hello @rsobecki
Thank you for using PTC Community & reporting this to us!
We have transferred this report internally to the right team.
You should get updates from them in some time.
Hope this helps.
Thanks & Regards,
Vivek Namboodheri
Thanks to Oualim for teaching me 😉
There was in my part Body 2 set as active (don't know why? perhaps due to history of the file):
So, under right mouse over Body 1:
You can set Body 1 as Active and viola!
Now this yellow star appears on Body 1 😉
BR,
Roman
of course star is blue here 😁
