Stamp tool greyed out in Creo View MCAD
Hello Community,
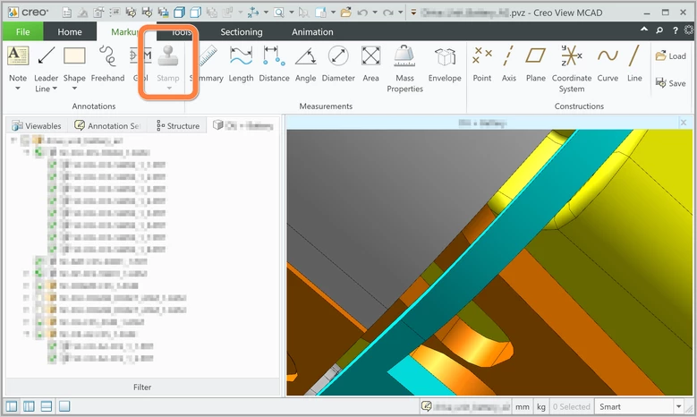
Using Creo View, I'm trying to insert a stamp into a model, specifically into a PVZ file, but I'm having trouble.
The stamp tool button is always grayed out and can't seem to be enabled, see screenshot below. Can anyone tell me why this is happening and how I can fix it, so I can insert a stamp, as explained in the support article here:
- To Insert Stamp Annotations
- On the Markup tab, in the Annotations group, click Stamp. The stamps gallery opens.
- In the stamps gallery, click the stamp you want to insert and point to the model view.
- Click where you want to place the stamp. The stamp appears in the foreground and the pointer reverts to a selection pointer. In the upper data panel View Content list, a corresponding Stamp entry appears.
- To move or resize the stamp in figure window, select it to display its anchor points and then perform the following actions:
- Move - Drag the anchor point shown in the center of the stamp.
- Resize - Drag any corner or side anchor point shown on the stamp border.


