Errors in Handling interferences due to weld features
Hi,
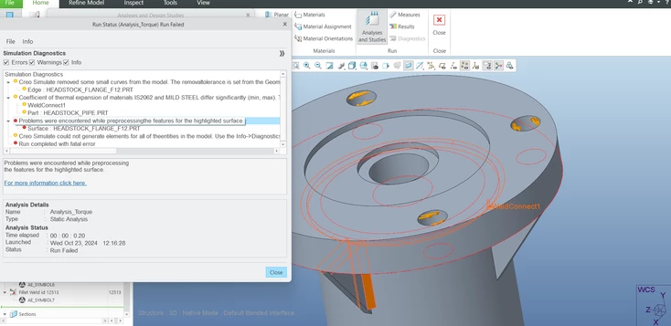
I am trying to run the torque analysis on the flange assembly with stiffeners welded using weld features. Unfortunately I am getting errors like "Problems were encountered while preprocessing
the features for the highlighted surface."

I could not understand the root cause of the errors. please help me diagnose the issue.
Regards,
Kishore

