Did You Know? Tips for Fewer Model Failures with Intent References
The first edition of our new “Did You Know” series featured advice for creating advanced round geometry in PTC Creo Parametric. This week Don Breda, Product Manager at PTC, shows us how to use intent references in PTC Creo Parametric to avoid model failures.
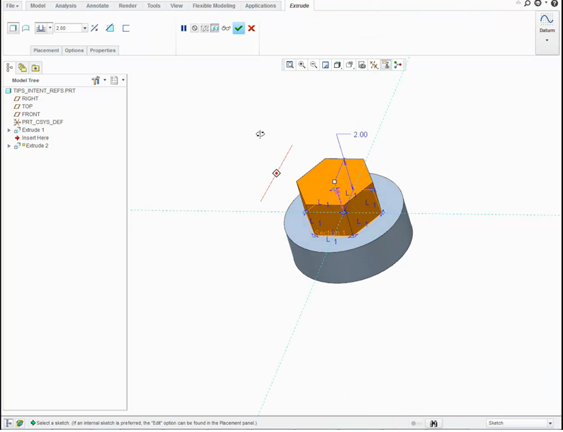
Here is the situation we are trying to avoid: let’s say you are trying to change a square interface into a hexagonal interface. You redefine the extrusion and delete the square. Now, the system says you are deleting entities that are referenced by other features. Hence, we’re left with feature failures.

In this particular instance both a draft and round have failed when we changed the section that is used to define the extrusion.
What causes this failure? Both the draft and round were referenced to the individual surfaces and edges of the extrusion.
How do I avoid this problem? Change the way these features are created by using intent references.
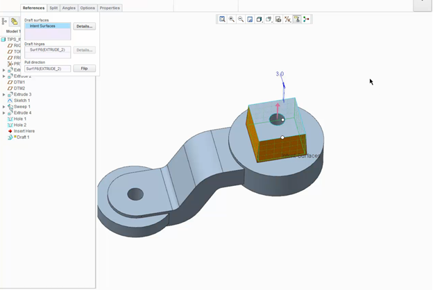
Edit the Definition of the Draft feature, and remove the individual surface references. Next, “query select” by clicking the right mouse button until all the sides of the extrusion are pre-selected - the tooltip will say IntentSrf. Click the left mouse button to select the intent reference. Instead of picking geometry explicitly to reference, you are telling the system to reference the surfaces of the sides created by the extrusion. This is the intent reference.

After editing the definition of the draft feature so that it uses intent references to always reference the side surfaces of the extrusion, we can make changes to the extrusion’s section without problems.
We can also use intent references to redefine the rounds, removing references to explicit geometry, and substituting intent edges at the end of the extrude feature.
The draft and round features no longer reference the individual surfaces and edges of the extrude feature. Instead, the draft uses an intent reference that consists of all side surfaces of the extrude, while the round feature uses an intent reference that consists of all edges at the end of the extrude. Now we can go ahead and delete the square interface and replace it with the hexagonal interface.

With Intent References, we’re able to delete the square interface and replace it with a hexagonal interface without failures occurring.
This time everything has updated properly. The draft is applied to the side surfaces of the extrude, while the rounds are applied to the end profile of the extrude.
The bottom line is whatever we change the profile to, we’ve ensured the draft and rounds will be created properly.
Check out our video tutorial on the PTC University Learning Exchange (“Intent References”) to see this advice in action. We’d also love to hear your suggestions for working with intent references below.
For more in-depth product feature explanations, visit our Tech Tips area.
Have some ideas about what PTC Creo product features you’d like to learn more about? Send me a message or leave a comment below and we’ll write up the best ideas from the community. Thanks for reading, looking forward to all of your feedback!

