Question
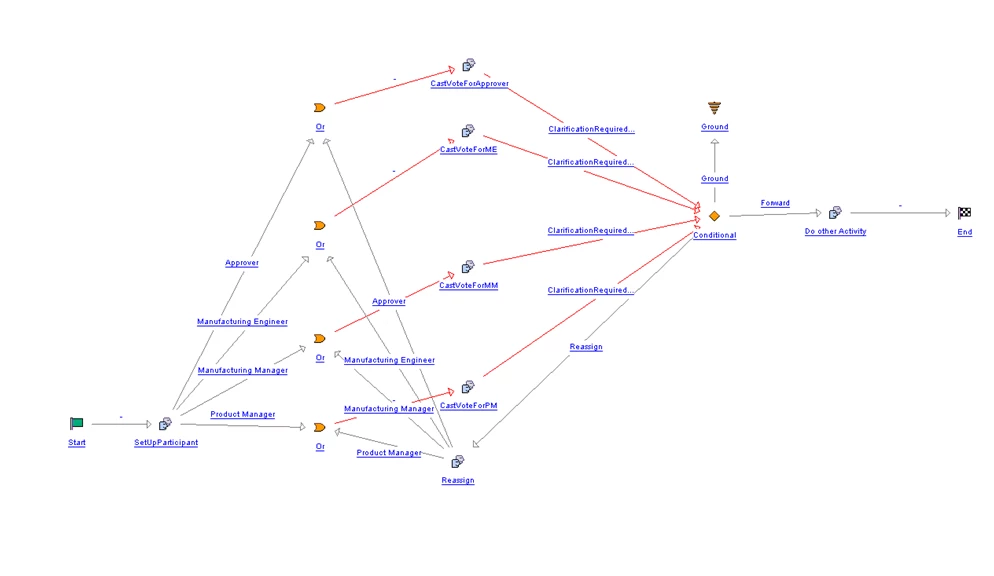
Setup participant activity
Hi
My problem is-
I have a setup participant activity.there are three roles for which i have to assign participants .For eg. if i assign participant for role A and role B.But if i dont assign anyone for role c.The task is going to the creator .i dont want that if no person is assigned to a role.I dont want it to go to anyone.How should i go about it??

