Question
Centrifugal analysis
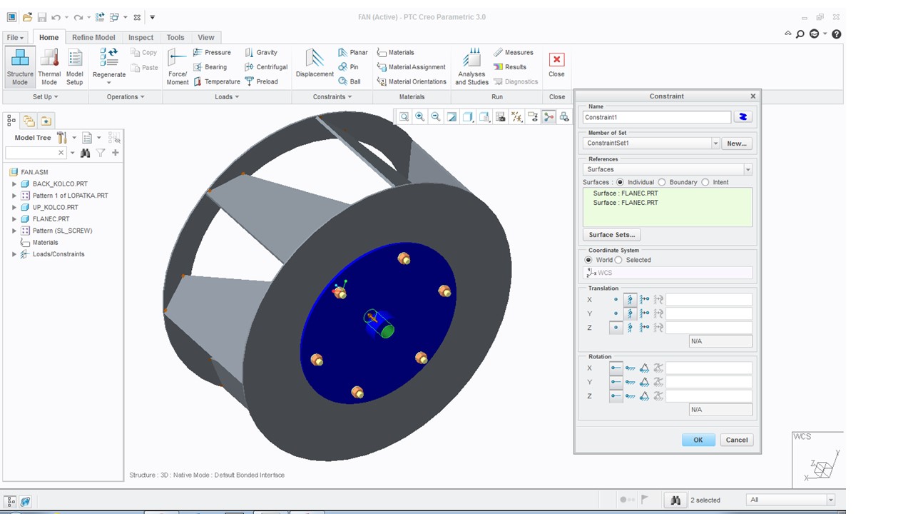
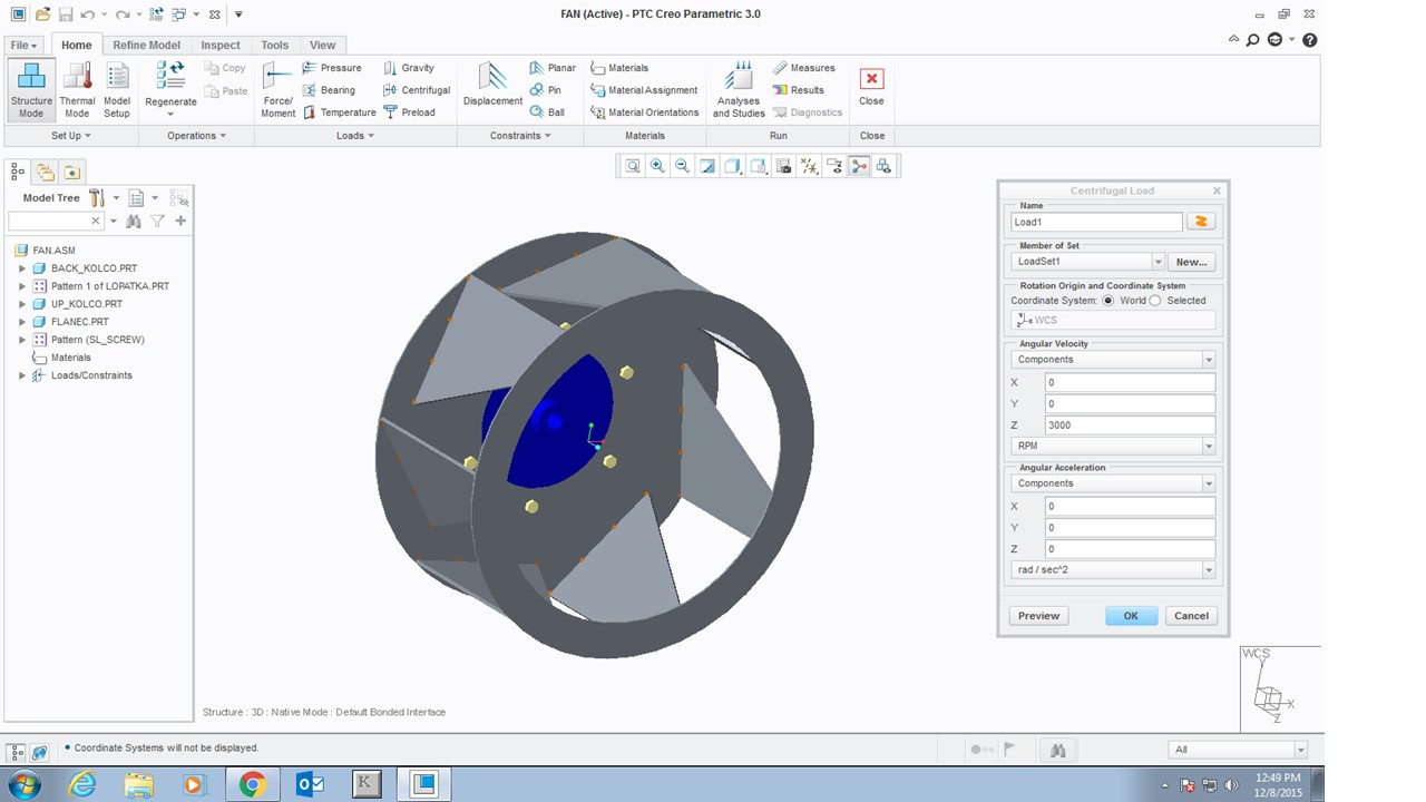
Hello everyone. I want to simulate a rotor of fan under centrifugal force, but I don't know how to do it. The rotor rotate 3000 rpm, I don't know where put constraint. Please describe me step by step. Thank you.
This thread is inactive and closed by the PTC Community Management Team. If you would like to provide a reply and re-open this thread, please notify the moderator and reference the thread. You may also use "Start a topic" button to ask a new question. Please be sure to include what version of the PTC product you are using so another community member knowledgeable about your version may be able to assist.

