Skip to main content
1-Visitor
January 11, 2020
Question

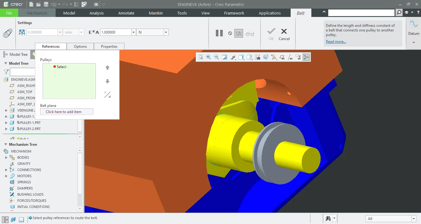
Creo Belts

  • January 11, 2020
  • 1 reply
  • 2316 views

Hi, I was trying to add a belt mechanism in creo. But I cannot seem to select references for the pulley. Please help. I cannot select any surface or edge for the references. I have also tried selecting a belt plane. Please help!

1 reply

21-Topaz I
January 13, 2020

hi 

can you confirm you look into the help center : http://support.ptc.com/help/archive/creo30/creo_pma/usascii/index.html#page/simulate/mech_des/Belts_Pulleys/ToCreateABeltAndPulleySystem.html

 

how about the learning exchange page? https://learningconnector.ptc.com/content/tut-2848/create-belt-connection

 

Finally you will find some tutorial and examples on youtube.


if this still fails, please file case at support with your PTC account

1-Visitor
January 17, 2020

Hi,

I would like to modelize the mechanism of a system of 1 toothed pulley/2 guidance pulleys/1 toothed belt. But it is not a standard configuration. I would like to realize a linear move of a 3 sliders independantly in a linear guidance. The system looks like that :

 

guidage.jpg

The system is based on this mechanism : 

omega.png

When I put a motor inlet linked to the toothed pulley (the biggest one), I would like that the slider moves. I would like to realize that in the mechanism application in Creo.

The problem is that Creo always recognize a closed belt, but in this case this is not.

I hope I am clear enough. Thanks in advance for your answers