How to do a Pattern of Merge?
Hey guys,
I recently started working with Creo 5.0 parametric for school, so I am very new to this (I do have a background in Autocad)
I stumbeld upon a problem whilst making a model.
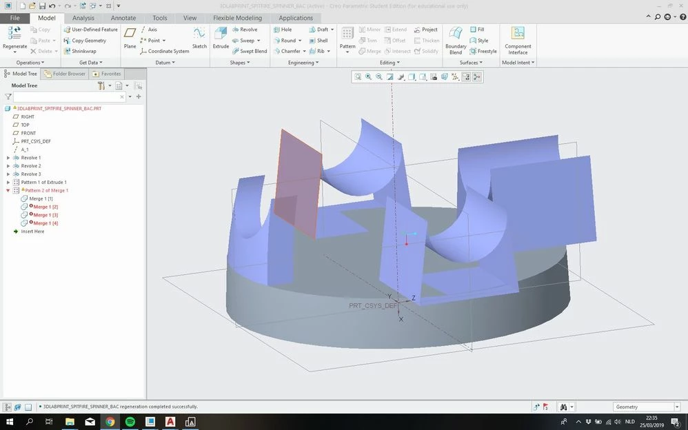
I need to make a pattern of a merge from an extrude with a resolve.
As you can see in the picture only one of the 4 tabs is how it should be. the pattern of the merge has some sort of error.
I tried to search for a similar problem but could not find one. The closest I foud was this video:
https://www.youtube.com/watch?v=PPXoEheaa74&t=8s but it didn't really work for me
Can somebody help me please?
Thanks in advance

