Need help with creating surfaces from multiple sketch lines.
I'm making surfaces in creo right now but I'm having trouble because the sketch I used to create the extrude to which the surface connects to was made with multiple lines. Thus when I create a boundary blend or surface I'm unable to create the surface because it is not continuous.
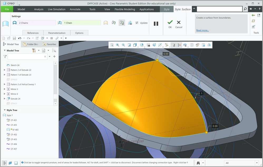
If you look at the image you can see the surface is incomplete because the curve used from the extruding was from a sketch with multiple lines. Is there a way to merge lines, or project the lines all as one, or create a datum line along the edge?
I'm using the style tool
using style to create the surfaces. 


