Patterns of ref patterns, and merges
- June 29, 2012
- 4 replies
- 3826 views

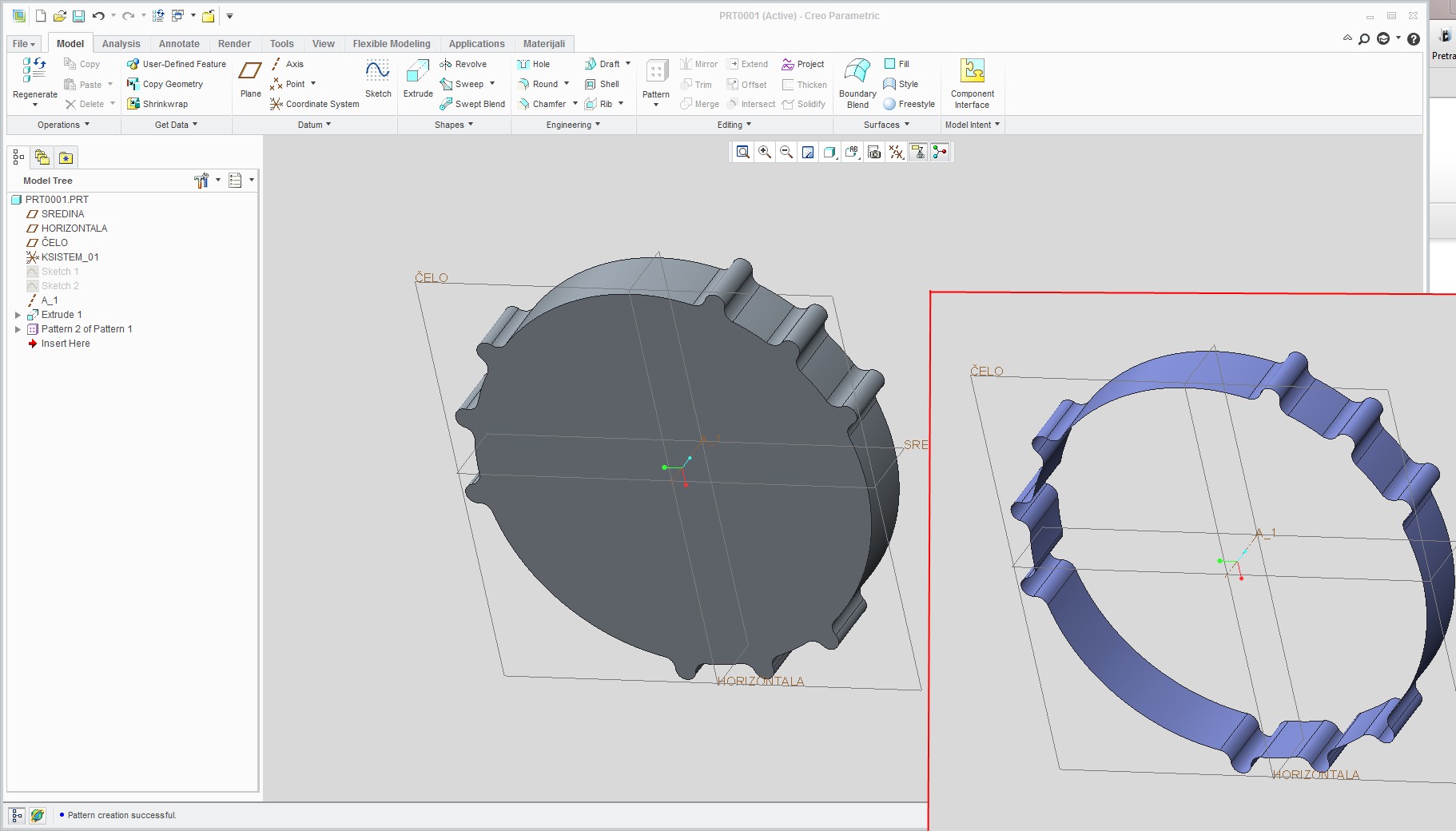
As I hope the picture shows, I'm trying to create four groups of three bosses. I'm working in surfaces, merging each boss extrude to the 'base' cylindrical surface, and eventually I'll cut the whole surface from my solid, to replicate the milling operation.
The obvious approach seemed to be to create one group of three as a table pattern, then pattern that pattern for the other groups. So far, so good - but having reference patterned the merge across the first group (normally I love ref patterns), there is no option to pattern the first reference pattern of the merge.
You can see that I've applied a separate merge to the leader of the second instance of the second pattern (still with me?!?), but when I try to ref pattern that, one of the patterned merges fails. The same thing happens if I create the first three extrudes as copies, then pattern each one (4x) individually - when I create the second pattern of merges, they fail.
Any pointers? Ultimately I could just table pattern all 12 in one go, but that doesn't quite capture my design intent...
I'm using WF4 (with pre-Wildfire colours, because yellow side and red side are easier to understand than brown side and different shade of brown side...)
Thanks!
This thread is inactive and closed by the PTC Community Management Team. If you would like to provide a reply and re-open this thread, please notify the moderator and reference the thread. You may also use "Start a topic" button to ask a new question. Please be sure to include what version of the PTC product you are using so another community member knowledgeable about your version may be able to assist.

