Slider constraint randomly flipping rotation. Seems ambiguous or unstable when regenerating or moved
- May 8, 2018
- 1 reply
- 2412 views
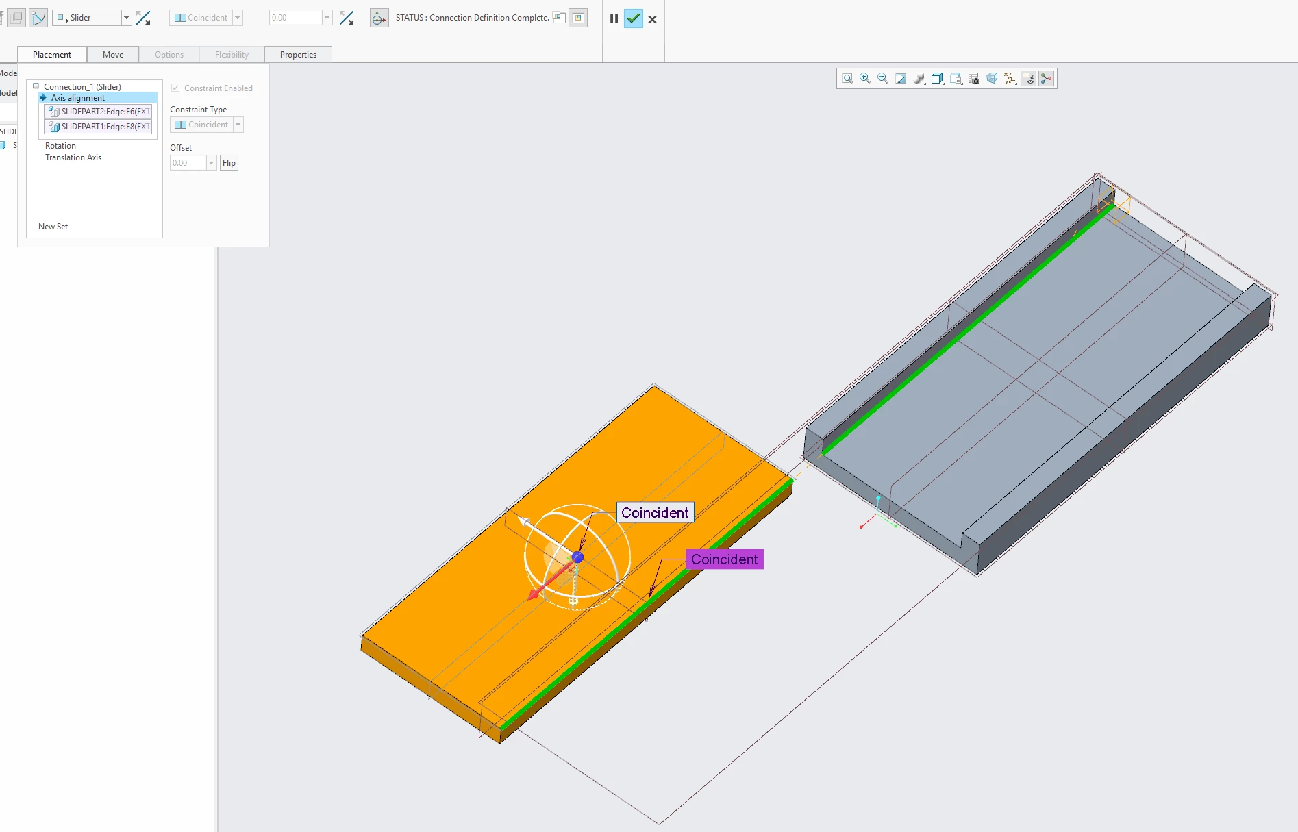
I'm designing a somewhat involved assembly, and I'm noticing a recurring issue. I'm in Creo 5 at the moment, but I believe it happened in Creo 4 also. I have a lot of interconnected sliders in my assembly, but below is essentially what I'm seeing. I define the slider with an edge, and it doesn't matter which edge I use along the axis of motion, and then I define a face in this case the bottom of the sliding part and the top of the part it's sliding into. Below is the correct configuration that I see which is all fairly standard:
See slidecorrect image
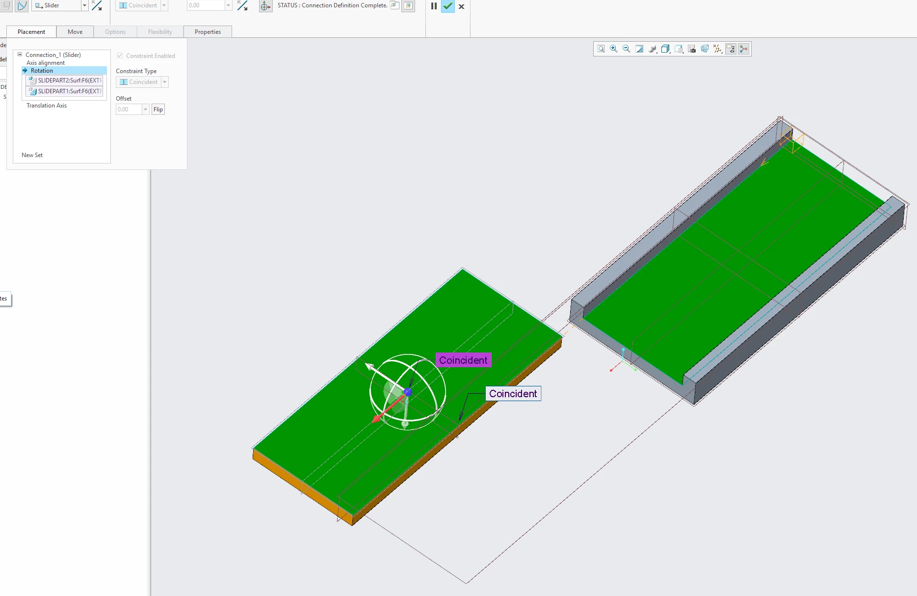
Once in a while when moving my assembly one of the sliders, not all of them, will randomly flip their rotation setting in the constraint to look like this:
See slideaxis image
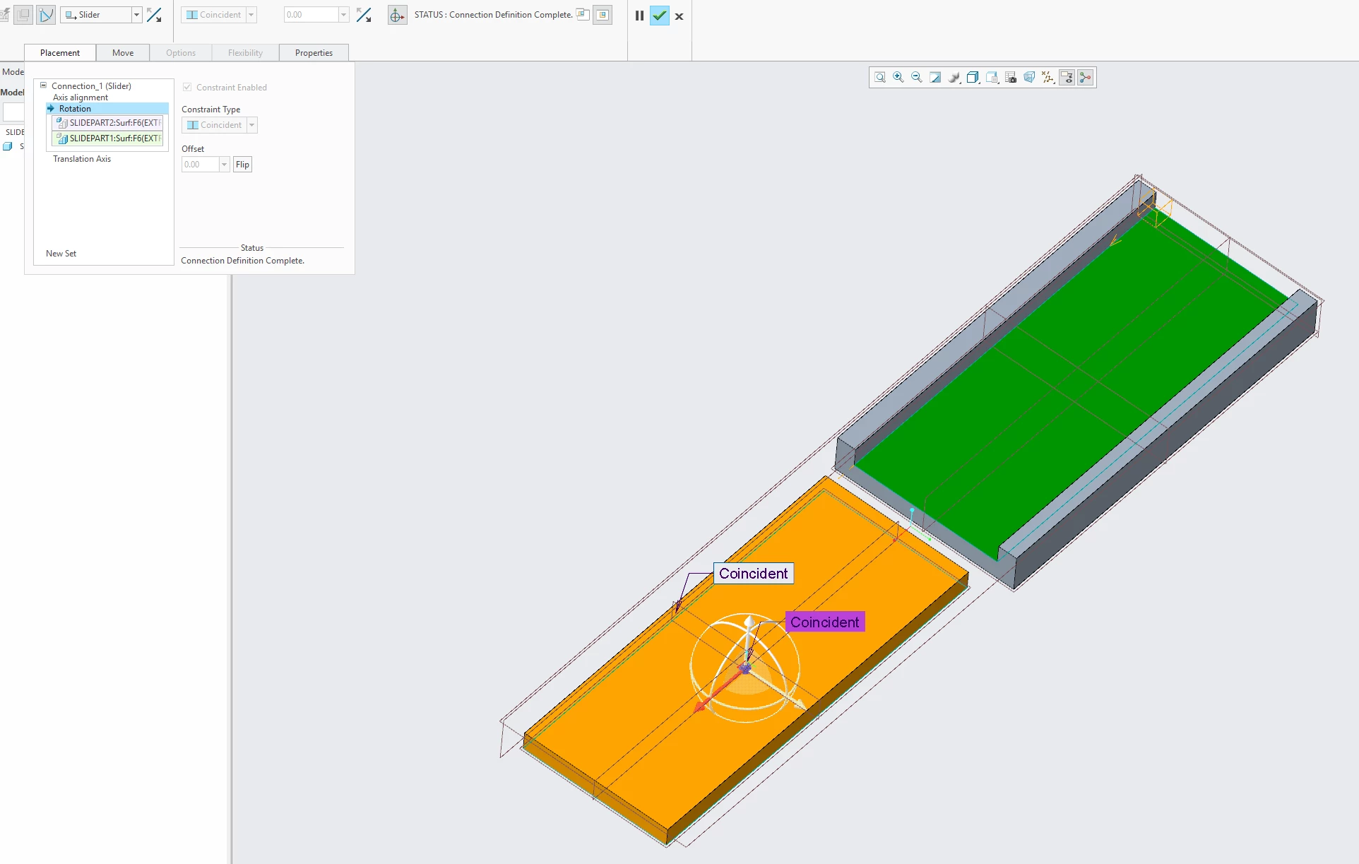
See sliderotation image
It's almost like sliders have four ambiguous states and when regenerating it'll randomly choose one of them leaving the assembly sometimes disconnected. Clicking flip does nothing it seems when this occurs or toggles to one of the three other states sometimes getting back to the correct state. If I delete the rotation faces, rotate the slider back so it looks correct and then select the rotation faces again it fixes itself momentarily.
Do I have to define two sliders in order for the system to resolve to a single state or is there a setting I'm missing to define that the slider should to resolve to only one of the four states? Like assigning both edges and both face a direction that have to match up?
I should point out all of my sliders have translation constraints defined also so they can only slide say 0 to 25 mm in the channel.
Here's a video also (sorry I didn't record the UI): https://www.youtube.com/watch?v=Q4Wa9qIvyeM
In that video I show the edge and faces that make up my real slider. Then I rotate and it'll randomly snap into one of the 3 other states that I don't want. What is the standard approach to setup a slider constraint that isn't ambiguous?

