Skip to main content

1 reply

14-Alexandrite
January 5, 2017

Hi,

Very good job.

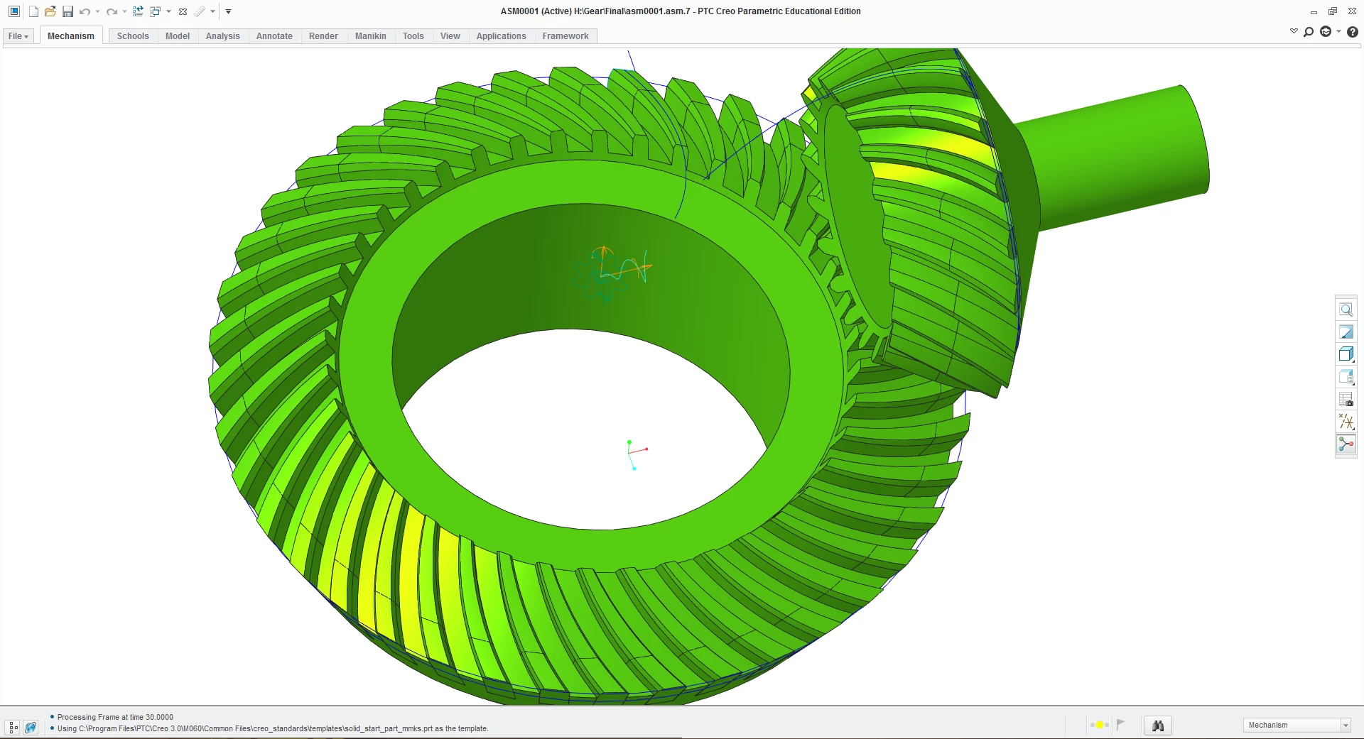
I have a question. How did you create spit surface of tooth (I marked it on screenshot)? Could you show me your model tree or explain how you split this surface?? I have your file from youtube, but I don't have education version and I can't open it.

I Created gear and pinion but I have a colission between parts. I noticed, you use in assemby other parts with split and your gear connection is OK.

whats a surface line.jpg

Below is my result of your tutorial. There are any split on tooth's surface

1.jpg 2.jpg 3.jpg