Skip to main content
1-Visitor
January 27, 2012
Solved

Viewing Model Parameters in Creo View Express

  • January 27, 2012
  • 2 replies
  • 12765 views

Does anyone know if model parameters can be displayed/viewed in Creo View Express?

Example: In Creo View Express view the user defined model parameter of "Supplier_Partnubmer" that is defined in the pro/e model.

Cheer,

Mike

Best answer by MikeGwin

Model Parameters are viewable if you save the Pro/E data as one of the four(4) different Creo View formats *.ed, *.edz, *.pvs, *.pvz.

Thanks to all who helped!!!!!

2 replies

1-Visitor
January 30, 2012

Hi

Yes It is possible

It is possible in Product View Standard .So I believe it is possible in Creo view Express

Go to Tools > Cusomize

and add the Properties toolbar

This will add a new Toolbar

In this toolbar you have option for Pro-e Properties

Now click on the part and the pro-e parameters will be displayed

There might be slight options changed in Creo View Express

Regards

K.Mahanta

MikeGwin1-VisitorAuthor
1-Visitor
January 30, 2012

Thank you Kshetrabasi,

Unfortuneatly, Creo View Express does not have a "parameters" command anywhere in the list of commands.

Perhaps properties in the Creo Models are not viewable in Creo View Express...this would be very unfortuneate.

creoviewexpressoptions.bmp

1-Visitor
January 30, 2012

Creo View Express is a free viewer and so does not have all the features. Have a look at this document to understand the capabilities of various Creo (visualization) products --> http://www.ptc.com/WCMS/files/88327/en/Comparison_of_Creo_View_Editions_-_MCAD.pdf

14-Alexandrite
July 16, 2018

Hi,

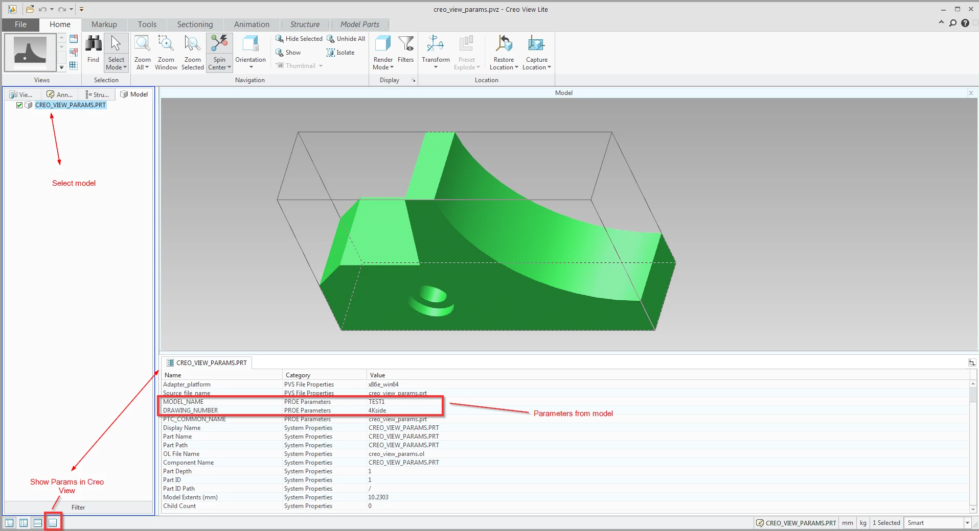
In Creo View is possible to see Creo model (asm) parmeters if you select corect visualization Tab:

pvz_Creo_View_Lite.png