Contact Simulation
- March 27, 2023
- 2 replies
- 14788 views
Dear Sir/Madam,
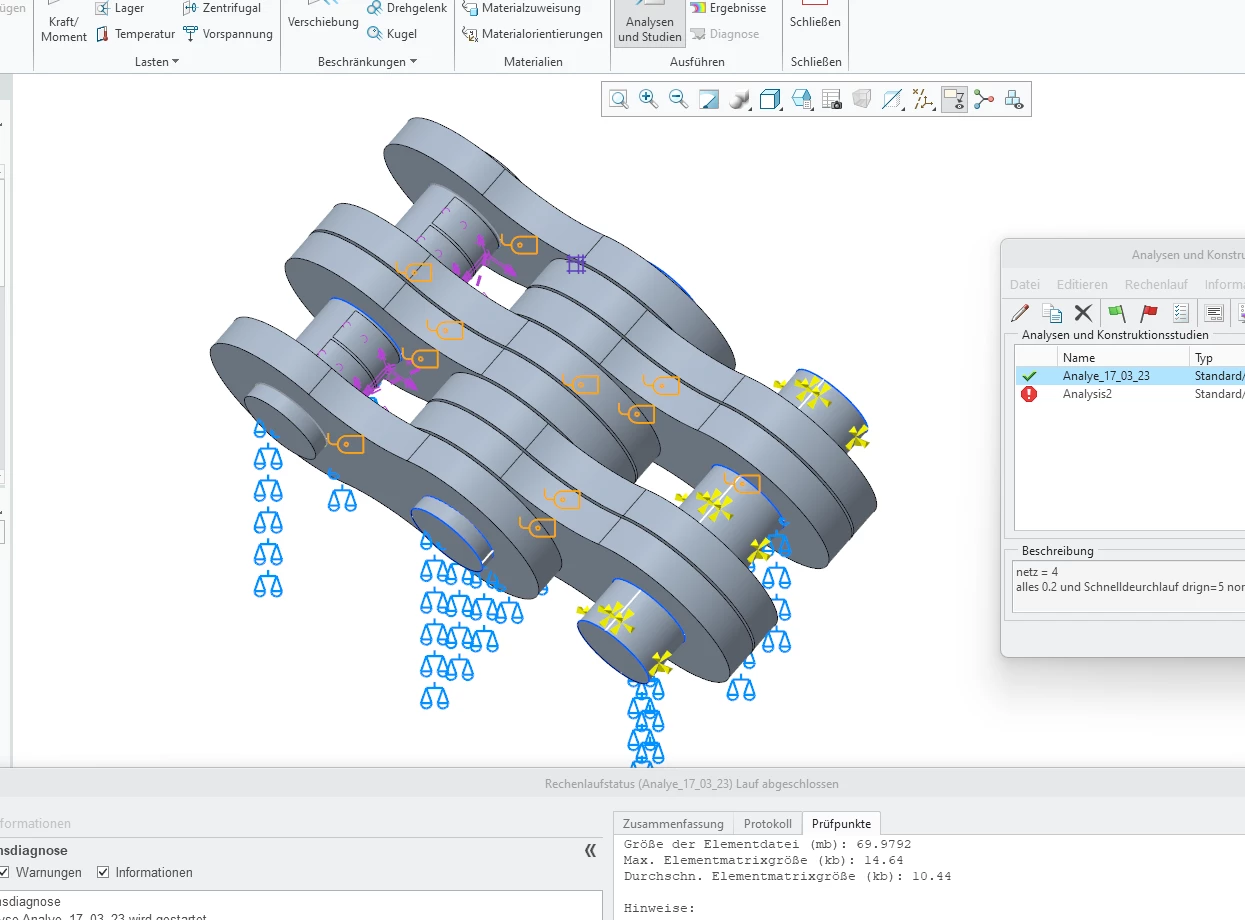
I've been trying to simulate the behavior of a hub_chain with multiple contacts for more than two months and haven't been able to get good results. I would like to know how a contact_simulation is possible with the software and which criteria have to be considered. I have already created several costing models, including some: Symmetry_Constraints. The chain consists of two pins and eight links.
I remain awaiting your response
Best regards.
Boris.
Translated by the Community Moderation using Google Translate
-----------------------------------------------------------------------------------------------
Sehr geehrte Damen und Herren,
ich versuche seit mehr als zwei Monaten, das Verhalten einer Hub_kette mit mehreren Kontakten zu simulieren, und konnte keine guten Ergebnisse erzielen. Ich möchte wissen, wie eine Kontakt_Simulation mit dem Software möglich ist und welche Kriterien zu berücksichtigen sind. Ich habe bereits mehrere Kalkulationsmodelle erstellt, darunter einige: Symmetrie_Bedingungen. Die Kette besteht aus zwei Bolzen und acht Laschen.
In Erwartung Ihrer Rückmeldung verbleibe ich
mit freundlichen Grüßen.
Boris.

