Exporting Annotations in Simulate Result *.pvs Files
Hello,
I would like to know if annotations can be exported inside of simulate result *.pvs file.
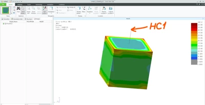
We use *.pvs results very ofter but not all people in our company use creo simulate. So when there are many hydraulic cylinders and report doesn't have any reference of which one is which it is pretty hard to find excel reference in *.pvs model.
How can i define a note which will be exported to *.pvs file where each hydraulic cylinder will have it's personal note.
Expected output:


