gun tube rifling
Hello all,
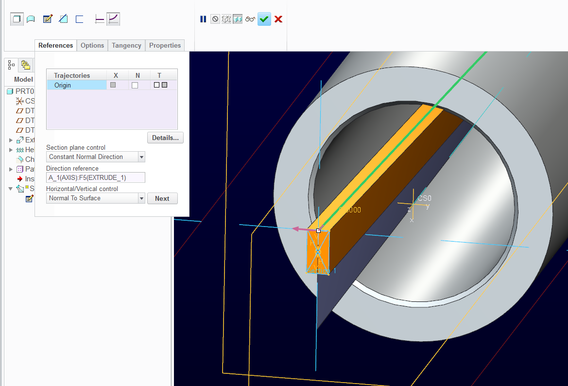
I am trying to create internal rifling in a gun tube and could use some help.![]()
1. I did this using a blend and created multiple cross sections down the axis of the gun tube. It works but is a brute force method and is not elegant. Meaning if you want to control the pitch of that blend, it become more difficult. You would have to figure out the distance between cross sections and their angle of rotation.
2. I tried swept blend and added a twist but that only goes form +/- 120 so if you want more than that it becomes more tricky.
3. I tried a sweep but i could not keep my cross seciton perpendicular to the diameter for the tube.
4. I tried a sweep with a trajpar function using a graph but could not get it to work.
Looking for some help. If someone know how to do this with sweep or trajpar that would be cool. If there is a better way then by all means.
Thank you.
This thread is inactive and closed by the PTC Community Management Team. If you would like to provide a reply and re-open this thread, please notify the moderator and reference the thread. You may also use "Start a topic" button to ask a new question. Please be sure to include what version of the PTC product you are using so another community member knowledgeable about your version may be able to assist.

