Modeling a globoidal cam
- December 28, 2014
- 3 replies
- 38590 views
Hi all,
what I'm trying to do is the same cam you can see in this youtube video.
I have the motion law I want to assign to the rotation of the tower in function of the rotation of the cam.
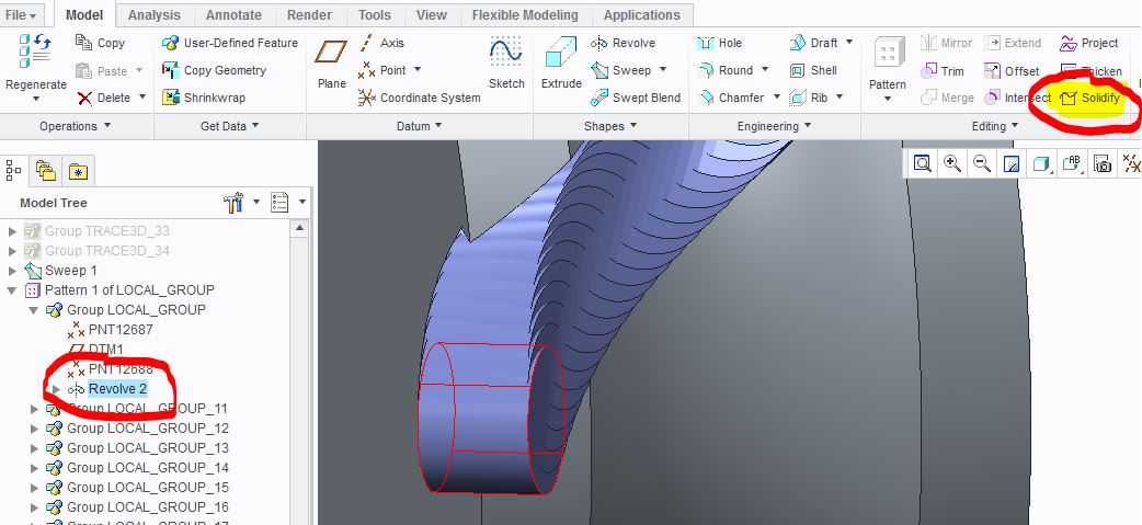
In Mechanism environment, I've made the trace curves of some points of the roller that I've used to cut the cam with surfaces or variable section sweep.
For now, I've tried only one roller cut (three in total).
The cut was decent but there were points where I have interpenetration between cam and roller; especially at the start and the end of the cut.


So I've thinked that I had to rotate the plane of the roller where I've put the points for the trace curves. The situation was better but the motion law I've assigned to the roller was random: a sinusoidal law, as the main one, that at the half reverses the direction (otherwise the cut plane too on itself).
But, which is the right motion law to assign to the cut plane of the roller?
How would you have done?
Would you know tell me where can I find more detailed informations about this kind of 3D modeling?
I searched on the web, but I've not found nothing if not videos like what I've attached where, however, you can't see HOW to do it.
Thanks.
Bye
This thread is inactive and closed by the PTC Community Management Team. If you would like to provide a reply and re-open this thread, please notify the moderator and reference the thread. You may also use "Start a topic" button to ask a new question. Please be sure to include what version of the PTC product you are using so another community member knowledgeable about your version may be able to assist.

