Solved
Creating coagulation tank
- October 29, 2012
- 3 replies
- 5143 views
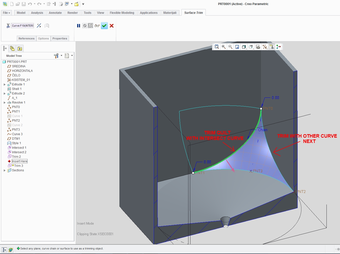
Ok if i got geometry right from pic this is what you can do:
1. Create curve that tangents corner edge. Point on bottom you define by ratio (0.5)

2. Create surface in style-surface.(Or use revolve and select axis of bottom hole and get surface from that)

3. Create interect curves (where your surface cuts trough side walls of tank.(to be used for triming)

4. Trim surface using those intersect curves.

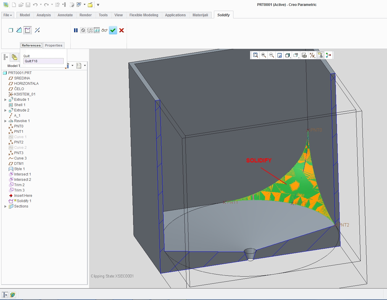
5. Solidify trimed surface.(Make sure direction of solidify is pointed to bottom of tank


As far as i can see from your cross section you have same slope on other side,
Cheers.
Enter your E-mail address. We'll send you an e-mail with instructions to reset your password.