Skip to main content
4-Participant
June 15, 2015
Question

___ Daily update. CHEVROLET CAMARO 2010 -STYLE- CLASS A SURFACES - Working in progress (SPARE TIME)

  • June 15, 2015
  • 103 replies
  • 45505 views

image_01.jpgimage_02.jpgimage_03.jpgimage_04.jpgimage_05.jpgimage_06.jpgimage_07.jpgimage_08.jpgimage_09.jpgimage_10.jpgimage_11.jpgimage_12.jpgimage_13.jpgimage_14.jpgimage_15.jpgimage_16.jpgimage_17.jpgimage_18.jpgimage_19.jpgimage_20.jpgimage_21.jpg

    103 replies

    msiviero4-ParticipantAuthor
    4-Participant
    June 16, 2015

    image_22.jpgimage_23.jpgimage_24.jpgimage_25.jpg

    msiviero4-ParticipantAuthor
    4-Participant
    June 16, 2015

    image_26.jpgimage_27.jpgimage_28.jpgimage_29.jpg

    1-Visitor
    June 16, 2015

    Looks like a fun challenge. So where did you get the line drawings of the 4 views to use as your templates?

    msiviero4-ParticipantAuthor
    4-Participant
    June 17, 2015

    Hello Mark!

    I don't remember where I found this line drawings... I think it was in kodg-3d.com...

    Hug

    1camaro_bottom.png1camaro_front.png1camaro_rear.png1camaro_side.png1camaro_top.png

    msiviero4-ParticipantAuthor
    4-Participant
    June 17, 2015

    image_30.jpgimage_31.jpgimage_32.jpg

    msiviero4-ParticipantAuthor
    4-Participant
    June 18, 2015

    image_33.jpgimage_34.jpgimage_35.jpgimage_36.jpgimage_37.jpgimage_38.jpgimage_39.jpg

    1-Visitor
    June 18, 2015

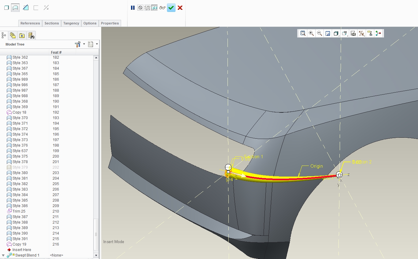
    Couple questions. Why are you using Style surfaces? Is it just easier to create or do you get better control of tangencies between surfaces or are you just more comfortable with style surfaces instead of boundary blends or other base surfaces? Also what are the yellow features? I presume these are cuts or trims of these existing surfaces at their intersections? You are cutting these surfaces out to control the radii between them better vs just adding radii? I have never used Style surfaces and have heard from engineers they don't like them when they inherit designs that need down stream designs created. In my product design experience I have been using basic surfaces and boundary blends, merges, extensions, trims, etc when I need complex shapes and geometry for products. I have never needed class A surfaces.

    msiviero4-ParticipantAuthor
    4-Participant
    June 19, 2015

    Hello Mark . I'm using styles surfaces because I think it is easier to create and I have better control of curvatures. I've been used to surfaces boundary blends since 1998... only last year I decided to learn this style metodology. I like to create spline curves in this mode instead creating in sketch mode, because in the old way I would have to create 2 projection curves... than intersect them to create a result that I would want.

    The yellow features, like you presumed, are sweep's that I made to trim the surfaces and control the chord of them, because the round feature doesn't work for me in this case, eventhough there is a new chordal round in Creo 3. They will deform because this it's called an "y fillet area" and I need to maintain the class A curvature quality.

    You can ready more about Y fillets in Class A Surfaces here:

    http://www.carbodydesign.com/archive/2010/06/y-fillet-class-a-surfaces-tutorial/

    I don't see problems to work with style in Top Down Design since this style features are made with dimensional control of datum points and datum planes, even sketched control curves...

    Thanks from Brazil.

    Hug!

    msiviero4-ParticipantAuthor
    4-Participant
    June 19, 2015

    image_40.jpgimage_41.jpgimage_42.jpgimage_43.jpgimage_44.jpgimage_45.jpg

    msiviero4-ParticipantAuthor
    4-Participant
    June 22, 2015

    image_46.jpgimage_47.jpgimage_48.jpg

    msiviero4-ParticipantAuthor
    4-Participant
    June 22, 2015

    image_49.jpgimage_50.jpg

    msiviero4-ParticipantAuthor
    4-Participant
    June 22, 2015

    image_51.jpgimage_52.jpg

    image_53.jpgimage_54.jpgimage_55.jpg

    msiviero4-ParticipantAuthor
    4-Participant
    June 23, 2015

    image_56.jpgimage_57.jpgimage_58.jpg

    msiviero4-ParticipantAuthor
    4-Participant
    June 24, 2015

    image_59.jpgimage_60.jpgimage_61.jpgimage_62.jpg

    1-Visitor
    June 25, 2015

    Marcio,

    Your surface work is coming along very nicely and your Camaro is looking pretty good. But I want to clarify that describing the surface work you are doing as "Class A Automotive is not really correct. You are essentially creating boundary surfaces using the Style feature that has G2 continuity in most places. There is a huge difference in what you are creating to actual automotive quality Class A. I am not trying to negate what you are doing. I am simply making sure users know the difference.

    All the best.

    msiviero4-ParticipantAuthor
    4-Participant
    June 25, 2015

    Thank you Dean Long. I apologize for my mistake.