Question
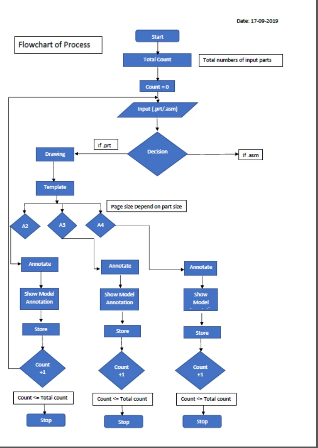
Automate 3D model to 2D drawing process.
I want to automate the steps required to convert the 3D solid model to 2D drawings. Can you tell me how can I automate the PTC creo to reduce the steps? Is it possible to link our written C++ script to PTC creo for automation?

