How to get the number of bends?
Hi,
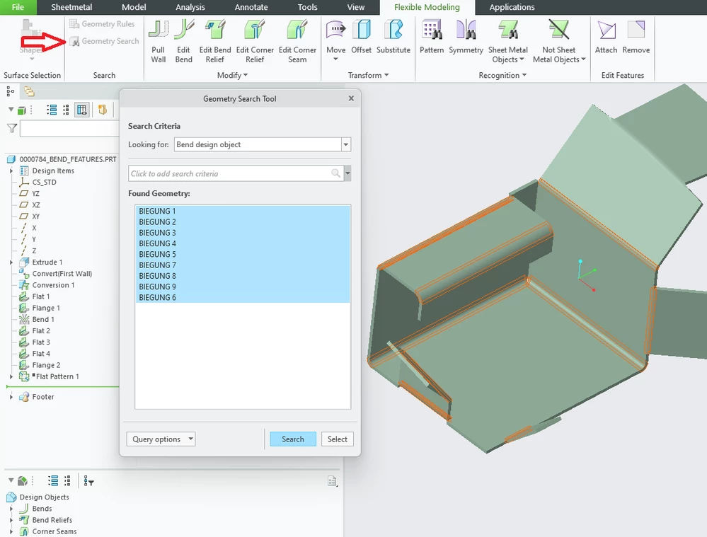
I have a sheet metal geometry as shown.

I am trying to count the number of bends using the toolkit.
Here's how we thought of it:
1. Collect flat, flange, and bend features from the model tree
2. Get vector values of reference planes of collected features
3. Increase the number of horizontal/vertical bends using vector values
However, the following problems were expected:

Five flat features are visible in the feature tree in the illustration.

When looking at the unfolded shape, the number of bends is 1 horizontally and 2 times vertically.
Any good way to count the number of bends?
Any ideas would be appreciated.
Warm Regards,
SeonHo Cha.

