Question
Creo 2.0 3 axis trajectory Helical Cut Tool Motion
- September 6, 2014
- 0 replies
- 986 views
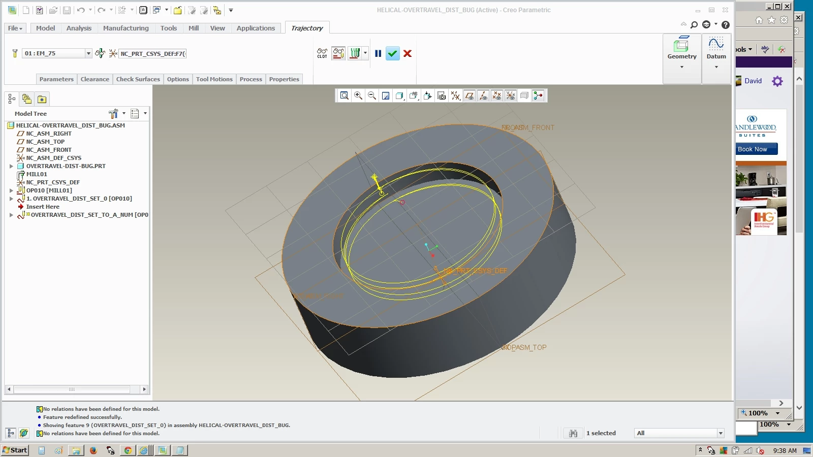
PTC's new option for the 3 axis trajectory Helical Cut tool motion will not create a desirable tool path when the parameter OVERTRAVEL_DISTANCE value is greater than ZERO. If that value is set the tool motion zig zags or appears to be a spiral motion. This issue has been reported to PTC support.
This thread is inactive and closed by the PTC Community Management Team. If you would like to provide a reply and re-open this thread, please notify the moderator and reference the thread. You may also use "Start a topic" button to ask a new question. Please be sure to include what version of the PTC product you are using so another community member knowledgeable about your version may be able to assist.

