Question
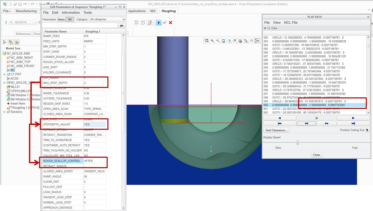
Creo 2.0 Roughing sequence. Consistent distribution of the z-constant slices on vertical walls
Hi
I am Engineer working with CREO 2.0, and I have this problem with Roughing Seq when I use STEPDEPTH_ADJUST and ROUGHT_SCALLOP_CONTROL simultaneously, why the depth of the tool is so deep and I dont have any control to change the value.

Thanks

