Question
Family table part. Only one manufacturing file for all parts generated by the family table
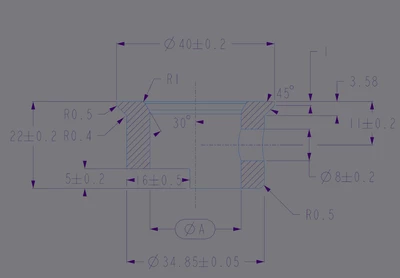
Hello everyone
I have a simple part with an internal diameter driven by a family table (changing it from 13 to 28 mm, see picture)
Is it possible to have one manufacturing file updating the A diameter and consequently the TPs of the internal part?
- holemaking (different drill diameters)
- internal turning area (different boring tools)
- different distance from the center for the profile used for cutting the part
Thanks


