Slot along a path
Hi,
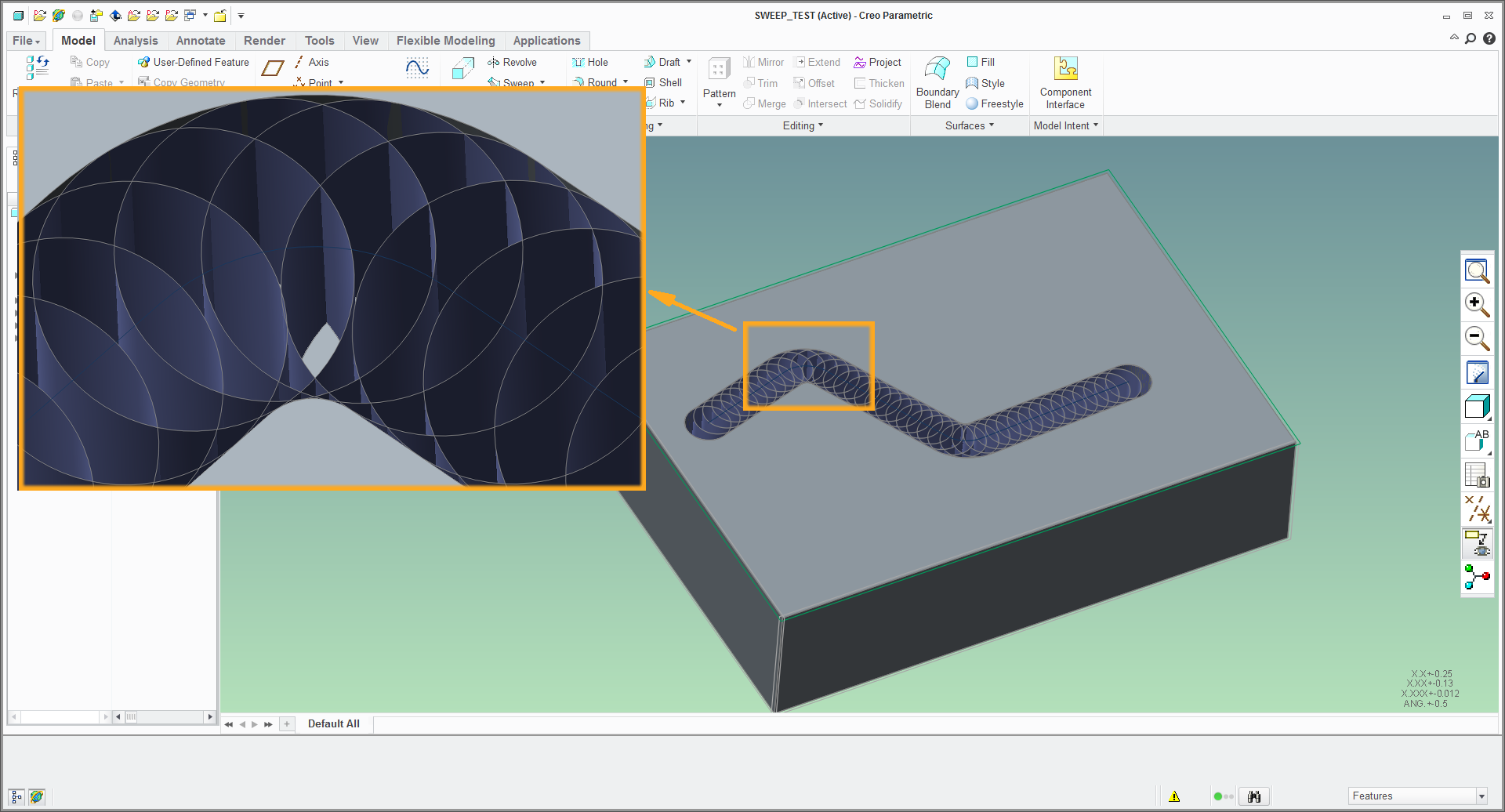
I would like to create a slot along a path to create the same results and in the picture below.

However I would like to do it slightly differently by sketching a circle on the origin and have that circle follow the path to create a slot just like a mill would do by plunging the cutter into the workpiece. I am at a loss on how to do this or if it is even possible in Creo 3.0.
I can get close but any options would require a plunge depth that I do not think exists
I hope I am making sense.
Thank you for any help offered.
Miles.
This thread is inactive and closed by the PTC Community Management Team. If you would like to provide a reply and re-open this thread, please notify the moderator and reference the thread. You may also use "Start a topic" button to ask a new question. Please be sure to include what version of the PTC product you are using so another community member knowledgeable about your version may be able to assist.

