Skip to main content
20-Turquoise
October 10, 2025
Question

System of two equations, solve --> ?

  • October 10, 2025
  • 1 reply
  • 535 views

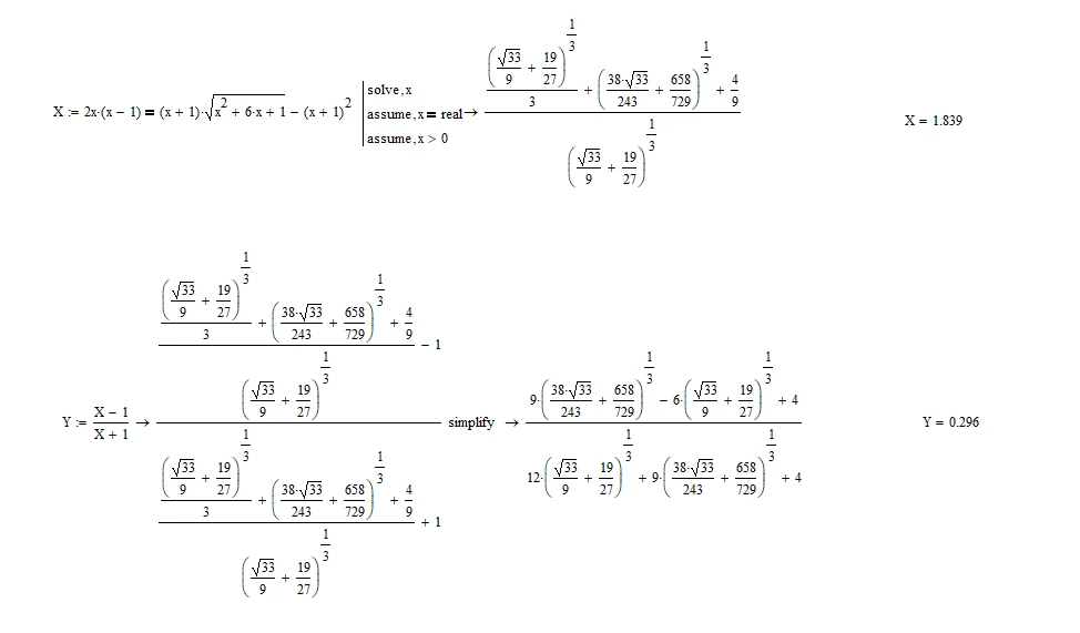
Hello Everyone.
From :

1.PNG2.PNG3.PNG4.PNG5.PNG

How to simplify the above ?

Thanks in advance.

Regards.

1 reply

19-Tanzanite
October 11, 2025
Community Moderator
October 17, 2025

Hello @lvl107 

It looks like you have a response from a community member. If it helped you solve your question please mark the reply as the Accepted Solution. 
Of course, if you have more to share on your issue, please let the Community know so other community members can continue to help you.

Thanks,
Vivek N.
Community Moderation Team.