Skip to main content
1-Visitor
August 16, 2020
Question

3D dimensions

  • August 16, 2020
  • 2 replies
  • 3259 views

Hello all

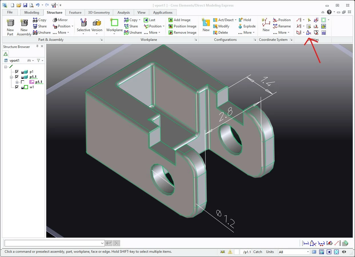
I'm new in Direct Modeling, could somebody share to me how can I add dimensions in Isometric views, I tried with Docuplane but it says is not works for not standard views. See attached picture1 for final view result.

2 replies

1-Visitor
July 28, 2021

Hi. Maybe I misunderstood your question, but there is a "3D Annotation tool".

 

Update: As FriedhelmK pointed out, it is not possible to insert dimensions in isometric views in drafting. 3D annotations from modeling view are simply not transferable to drafting. 

 

There is one extremely ugly, non-practical and useless workaround. You can add your 3D annotations in modeling view and then "render" that modeling viewport in drafting sheet using "Picture Create" command. See "Viewport_in_Drafting.jpg" screenshot. But as I said, this approach is mostly useless.

 
17-Peridot
July 29, 2021

Hello,

Unfortunately, this is still not possible I think.

This has already been submitted as a ldea and was rejected.

See link.

https://community.ptc.com/t5/Creo-Elements-Direct-Ideas/3D-Dimensions-in-Annotation-on-2D-isometric-view/idi-p/673630 

Best regards

Friedhelm